Free Software?
Freedom Fone is Free Software - this means it is developed by a community and licensed in a generous way so you can use it for free for whatever you want.
Free Software (sometimes also referred to as Free and Open Source Software, FLOSS, FOSS, Software Libre, or Open Source) is software that anyone can download, share, and -- significantly -- change in any way they want. Practically speaking, you might never want to change the software, or even have a staff person who can read the source code (the instructions written by programmers). But the ability to change the software protects you in many ways:
- Freedom Fone will not go away, unlike non-free software from some companies that gets abandoned if the company goes bankrupt or decides to discontinue specific product.
- The software can be used and customised free of charge.
- Nobody can suddenly take away features or change the terms under which you're allowed to use features.
- If an organisation wants a feature that Freedom Fone doesn't provide, the organisation can just hire someone to create it. Of course, the organisation can also submit a feature request to the Freedom Fone team as with any software product.
- Similarly, anyone can fix a bug (error in the software) if he or she has the skills to do so. Because the source code is available, clients can also find bugs more easily.
- Members of the community have much more input into how Freedom Fone develops, because they can understand the product by reading the code and can make changes. Furthermore, many people can try different implementations of features and the community can decide by vote or consensus which one to make official.
That may be enough for you, but for the sake of completeness we'll offer some widely used definitions:
"Free software or software libre is software that can be used, studied, and modified without restriction, and which can be copied and redistributed in modified or unmodified form either without restriction, or with minimal restrictions only to ensure that further recipients can also do these things and that manufacturers of consumer-facing hardware allow user modifications to their hardware. Free software is available gratis (free of charge) in most cases."
(from: http://en.wikipedia.org/wiki/Free_software)
"Open source software (OSS) is defined as computer software for which the source code and certain other rights normally reserved for copyright holders are provided under a software license that meets the Open Source Definition or that is in the public domain. This permits users to use, change, and improve the software, and to redistribute it in modified or unmodified forms. It is very often developed in a public, collaborative manner."
(from: http://en.wikipedia.org/wiki/Open_source_software)
Nearly any software that qualifies as free also qualifies as Open Source, and vice versa. The main reason that two different terms exist is that "free software" emphasizes the freedom aspect (that you aren't under the control of the original programmers) whereas "open source software" emphasizes the convenience and potential for innovation provided by having the source code available.
When you install and use Freedom Fone, you'll notice there's no annoying click-through software license imposing a thousand things that you can or cannot do with it. That's because free software doesn't limit your right to do with the software whatever you want. Free and open source software have licenses, but they're simpler than and quite different from proprietary software ('closed software') licenses. Freedom Fone itself is available under the Mozilla Public License Version 1.1, one of the popular free software licenses used by many other projects.
Free Software and non-profits
Explaining all of the possible considerations on using FOSS in non-profit and advocacy work might take a really long time, so let's focus on the most important highlights:
- One of the priorities of FOSS projects, including Freedom Fone, is to involve the community of users in the process of designing and building the software. In the long run, this not only assures that the software is doing exactly what it should do to sustain the needs of its users, but it also allows indirect exchange of knowledge and experience between organisations. By using Freedom Fone, you're basically taking advantage of other non-profit and advocacy practitioners' experience.
- Having access to the source code gives you and your organisation certain independence. With proprietary software it's usually impossible to customise the tools to meet your specific needs. With FOSS, you can hire a developer or consultant and work with them on providing specific functionality needed in your work. Additionally, if you contribute your improvements to the project community other organisations will most probably start using them. It means you can receive testing and further improvements of your functionality.
- When a company which provided you with a closed software goes out of business, the usual procedure for an organisation reliant on that software is to abandon the software and start investing in a new one (which is resource intensive and costly). It's less likely to happen with Free and Open Source Software - there is always a community of users and developers around it and there is no single "point of failure". With FOSS projects, if the main organisation behind a specific piece of software shuts down or changes their focus, the community takes over, a new organisation is formed and the software development and support continues.
Apart from the quite practical advantages listed above, there is also a more philosophical approach to answering the question of importance of FOSS for non-profits and advocacy organisations. Without getting too deep into philosophical discussions, there is a great overlap between values shared by non-profit organisations and these shared by Free and Open Source Software communities. By working with the community of users, providing your feedback, contributing your changes back into the project, you're actually strengthening the non-profit sector.
Further Reading
Free Software Foundation
http://www.fsf.org/
The Free Software Definition
http://www.gnu.org/philosophy/free-sw.html
Open Source Initiative
http://www.opensource.org/
The Open Source Definition
http://www.opensource.org/docs/osd
Choosing and Using Free and Open Source Software: A primer for nonprofits
http://www.nosi.net/projects/primer
Introduction to Mobile Phone Security
Most people have mobile phones today. In the past these devices were primarily used to call and send text messages. In addition, all mobiles have at least an ability to keep an address book. There is a new generation of mobile devices that come with Internet access, built-in video cameras and the ability to install additional software. These smart phones can be very convenient and provide you with very powerful and useful tools. These phones contain a lot of private data and, unfortunately, a phone can be lost easily. The following chapter deals with some methods to use them more secure.
Security issues with mobile phones
Physical security - A phone can be confiscated or stolen. If you are a journalist, your address book might be of special interest: it can be used just to gain knowledge of your network or for further social engineering. As a minimum safety measure you should always enable some kind of password protection on your phone (not just on your SIM card).
Voice - Although the voice on a GSM (mobile phone) channel is encrypted, this encryption was hacked some time ago and is not considered safe any more. Furthermore, if you do not trust the network(s) you are using it has never been safe. Normal VoIP communications are very insecure as they are not encrypted. Some other VoIP services use some kind of encryption.
SMS - Text messages are sent in plain text over the network, so they are also not considered secure, additionally they are not securely stored at your device, so anyone with access to it will be able to read them. If you are using an Android based phone read the chapter on 'Secure Text Messaging'
Smartphones - Smartphones are quite new, and unfortunately most advanced (and even some basic) ways of securing that are available on normal computers are not available on smartphones. They pose additional risk since you are also using them for things like agendas, and personal note taking. Also not all applications in an appstore or market are safe to use, because there are a considerable number of malware apps on the market which are passing your personal data to other companies. You should always check if the app's you want to use can be trusted. Internet on your mobile device is subject to the same problems as all wireless communications. Read the chapter on VPN for mobile devices to improve this.
Prepaid sim cards - In some countries you are still able to use prepaid locally bought SIMcards without identifying yourself. Beware that your phone also has a unique identifier (known as the IMEI number) so switching SIM cards will will not guarantee to protect your privacy.
The following chapters will deal with different methods that are available today to secure your mobile communications. Note that mobile phone security in particular is developing very fast and users should check out the current status of premier open source efforts like the Guardian Project (guardianproject.info).
About this book
This guide was authored together in November 2011, over a six day period in Nyanga Zimbabwe, by a team of 11 people drawn from 6 countries.
Kubatana brought us together, mined the contents of our heads, the experiences of literally thousands of others who are part of the Freedom Fone story and the support of donors and well wishers who have believed in the Freedom Fone ethos.
For many of us who have been used to the processes of creation taking months and sometimes years the tool and process we used called Booksprint was a revelation. Individual thought and writing, two person teams, pow wows of the whole team fueled by respectful argument, disagreement, eventual compromise and recommitment to the task of finishing the guide to deadline all led to a roller coaster ride that was exhilarating and satisfying.
Seven hundred hours of our collective effort has produced around thirty thousand words of description and many illustrations that we hope is a coherent whole and a useful tool to help you use this fantastic software called Freedom Fone.
The story is never complete and your contribution can help us to improve this manual and 'keep it live'. By using Freedom Fone, testing this guide out and letting us know how relevant it is - you too will become an author of something that really does help many others!
You will join that community of Free and Open Software developers and users that are changing paradigms of ownership and control of information and tools. We welcome you and your contribution and wish you well in your journey with Freedom Fone!
The spirit of Ruparara be with you!
Advertise your service
So, you have created your Freedom Fone service and you are ready to get the word out and advertise. A crucial question to address now is: how are you going to spread the word about your service? This chapter looks at what is involved in advertising your service.
Budget for your advertising
One common oversight when creating a Freedom Fone service is to forget about the costs associated with keeping your service running and advertising is a big part of this - people cannot call the service if they don't know about it or which number to call. Depending on which of the advertising techniques you choose to use below, it is important to set aside some money in your annual budget for this.
Advertising techniques
Because your primary target are people who have limited or no internet access, many of whom may be semi- or illiterate and may speak minority languages, it is important to carefully consider your advertising methods to suit your target market.
We recommend prioritising the following offline advertising techniques:
- Newspaper: advertising in papers that are popular among your audience (Kubatana, when deploying Freedom Fone for an edutainment audio drama, even got the idea to place personal advertisements in local daily newspapers to pique the interest of the many Zimbabweans who read the personals!).
- Posters: placed strategic meeting places such as schools, clinics, bus stops, civil society organisations, etc. Consider using illustrations, cartoons or other images to make your information more broadly accessible.
- Postcards and stickers: that advertise your service can be distributed at traffic lights during peak traffic periods, inserted into newspapers, or distributed at the same points mentioned for posters.
- Community Radio: depending on your budget you could either buy an advertising spot or participate in an existing popular talk show where you can discuss your project and thereby advertise for free. Ensure your target audience falls into the catchment area of this radio station, particularly if you're paying for the time!
- Long term projects: where the telephone numbers remain the same for longer and the content is regularly updated, you might consider advertising your number on high-turnover, affordable consumables - for example on the plastic wrapping on loaves of bread, a commodity that everyone buys on a regular and consistent basis. You might consider running a competition in conjunction with the bread manufacturer which raises your profile (and increases your coverage) and also encourages people to buy their product. This method would help reach small rural communities that congregate around the general store in their area - they might not have access to newspapers, might not be in a radio catchment area, but they will buy bread.
- Packaging: Kubatana trust printed newspaper-sized sheets used for wrapping produce by local vendors thereby disseminating information from the vendor to the person buying the product, to their home and its inhabitants and on - something similar could be used to advertise your numbers and educate your audience on using your Freedom Fone service.
- Freedom Fone itself! Once your service is up and running, you can use your own service to advertise upcoming audio changes, outreach programs or the location of relevant materials to be accessed.
Note: all your advertising must include a "Call to Action". Example: "Call 077123456 to find out more". In the case of a poll, you have several criteria to communicate to your audience: start and end date/time for the poll, multiple choices answers, poll code and of course the phone number to which participants should send their SMS replies.
Do you have some advertising ideas you can share with us?
Online communication
Does your audience use the internet? Even if they don't - if you have access to the internet, and maybe run a website, you might want to consider the following channels for advertising and spreading general awareness about the service:
- Email your information to a list of contacts you have;
- Post your information the websites and blogs of your peers;
- Making an announcement on your website, Facebook and Twitter accounts.
Educating your audience
An important step in ensuring that your audience call in and use your Freedom Fone service is to provide training to new callers. Please see the chapter Know Your Audience for some suggestions on how to do this.
At the radio station
Radio stations are in many ways, ideally positioned to benefit from and launch a successful Freedom Fone service:
- Radio stations already have an audience
- they are familiar with the challenges and opportunities of audio
- they usually have in-house IT competencies to support the installation of Freedom Fone
- they have a powerful channel for advertising their Freedom Fone service through on-air announcements/spots on the radio
- Freedom Fone can leverage the impact of any radio programmes.
Imagine you have a radio station that is packed with a schedule of popular radio programmes hosted by presenters who each have a group of loyal listeners. Perhaps your station is looking for new ways to interact and engage with listeners because you lack a comprehensive system for two-way communications with listeners. Here follow some ways that Freedom Fone can be used at the radio station.
Gathering your listeners' voices
Including the voices of listeners in radio broadcasts adds a richness and depth to any radio programme but is especially powerful for community radio stations. Getting into the field to conduct direct interviews can be expensive and logistically difficult. The Leave-a-Message functionality of Freedom Fone enables your radio station to receive a variety of audio messages from your listeners. Here are a few of the possible applications:
- Citizen Reporting: Citizens can become reporters by recording their news stories directly into the station's leave-a-message inbox;
- Wedding and funeral announcements can be recorded into a community announcements leave-a-message inbox for replay on-air at a later time;
- Call in questions can be recorded by callers and answered on-air by the show's presenter;
- Games and competitions can be created on-air and listeners are invited to participate by leaving a message. Radio presenters can then re-broadcast the winning entries;
- Multiple Leave-a-message inboxes allows each presenter of a programme to have their own service on the Freedom Fone. It's possible to have different phone numbers per service;
- Audio auditions for new DJs can be conducted by asking applicants to call in and leave a message sharing why they think they're a good candidate for the job.
How would you use the Leave-a-message service at your radio station?
Gathering your listeners' opinions
Through the SMS poll functionality of Freedom Fone, audience members are able to participate in opinion polls on topics by sending an SMS from their (or someone else's) mobile phone. As a radio station, conducting frequent listener polls can be a powerful way to get your finger on the pulse of your listeners in a quick and measurable way. A listening audience is usually keen to participate when possible and polls can deepen their relationship with your radio station. A few possible applications of SMS polls at the radio station:
- Accountability: Your radio station can ask your audience to report on the status of public services in their area including clinics, power outages and garbage collection;
- Song of the day: Listeners can vote for their favorite song of the day;
- Tomorrow's topics: Invite your listeners to vote on topics they would like to learn more about in upcoming broadcasts.
What ideas do you have for using SMS polls at your radio station? Lets talk!
You can also receive standard text messages using Freedom Fone's Incoming SMS function. Any message the doesn't qualify as an SMS poll 'vote' will automatically be received as an Incoming SMS. This means that you can receive free format queries, reports, tip-offs, feedback and other requests via ordinary SMS if you wish.
Giving your listeners audio-on-demand
By creating Voice Menus, content from the radio station's different radio programmes can be used to make précised versions of audio information available "off-air" to listeners over the phone. Information-on-demand allows your audience to choose when and from where they want to listen to audio you make available. A few possible ways to use Voice menus at the radio station include:
- News summaries: Highlights from each day's news can be recorded live and then edited into short audio segments for listening on demand through a phone call.
- Weather forecasts and market prices: Commonly accessed information which has been broadcast throughout the day, can be very useful for listeners to get on demand.
- Advertising rates: Audience and community members can easily learn about your rates if the latest information is made available.
What information would you make available through Voice Menus? Lets talk!
To announce the service to your listeners, why not prepare several radio spots that explain the new features as well as the phone numbers to call. Stickers and postcards advertising the service and phone numbers can be distributed in communities and handed out at any radio events.
The Freedom Fone Service can be used to generate an extra income stream by having sponsors put their own jingles in the Voice menu and/or Leave-a-Message services. For example, callers could hear a short message "This competition brought to you by..." before they are prompted to record their message for the radio station. This sponsorship could be changed periodically.

Resources needed
Equipment
- 1 OfficeRoute with 4 SIM cards
- 1 dedicated server connected to the station's local area network, allowing the on-air studio to access callers' messages and SMS polls
Staff and Competencies
- 1 audio technician to work with the station's presenters and help produce their content
- Each presenter administrates their own Leave-a-message box to manage their competitions and to check for questions and comments from listeners
Advertising costs
Role of Freedom Fone
- Gathering listeners' voices
- Opinion polling
- Generating extra income
- Précised information on demand
Audio Editing with Audacity
This chapter is about editing your recordings with Audacity 2.0 to produce a vox pop. Of course there are other editors on the market that you can use instead. The following steps should be compatible with most of them.
Before you start editing, choose a volume setting on your speakers that is not too loud and not too soft, to listen to your recordings.
Setting up your project
- First copy the files from your recorder to a folder on your computer
- Import the files into Audacity via the File > Import function or drag and drop the files into an Audacity window. Audacity will create a track in your project for each file you import.
- Stereo files will be opened in a two channel track in Audacity.
- Since the Freedom Fone software only handles mono files, we will need to change these tracks from stereo to mono.
- Press Ctrl+A to select all tracks and then use the Tracks > Stereo Track to Mono function. Now all tracks have only one channel.
Levels and Editing
- Use the Solo toggle button to the left of a track to listen to only this track. The activated track becomes blue, the other ones turn grey.

- Use the Selection tool to highlight the entire audio file of one track.
- Use the Normalize effect - Effect > Normalise - to normalize the selection to -2 db. This will set the highest peak of your audio file to -2 db.
- Set the volume level on your speakers to a comfortable level for this track. This should now be your reference setting for all of the other tracks.
- Use the Selection tool to select a part of the file you want to delete. To change the selection move left or right to the outer borders of the selection and use the Hand tool that is automatically displayed.
- To get a closer look at the wave shape of your recording use the Zoom In, or Zoom Out functions to get a better overview. You can also use the Ctrl key and your mouse wheel.
- If you want to keep only the selected portion, use the Trim function (Ctrl+T). The rest of the audio file will be deleted.
- If you want to delete the selected part and keep the rest, use the Cut (Ctrl+X) function
- If you want to split the recording into two clips use the Split function (Ctrl+I)
- After editing your audio file Normalize it again to -2db to get a higher level
- If there are still peaks in your audio file that prevent your recording from achieving a higher level, you should select these parts and edit them further. Reduce their level to the average level of your recording via Normalization.
- If there are no peaks left you are ready to Normalize one last time to -2db. It is very important to get a regular high level!
- When your first piece is done, save it by selecting the area and choose the File > Export Selection function. Give the file a new name and store it in your folder.
- Now deactivate the Solo setting for this track. The waveforms will change colour from blue to grey.
Take the next file on the following track and repeat these steps again.
How to do an Arrangement
At this stage you should have several tracks with edited recordings. The next step is to make an arrangement with them.
In our example we have five mono tracks. For our arrangement we need only two. So you will use the Move tool (also called the Time Shift Tool) to relocate the recordings from the bottom tracks to the two tracks at the top.
- Arrange the clips alternately on the two tracks: the first clip on the first channel, the second on the second channel, the third on the first, the fourth on the second and so on... Read the chapter Vox Pop for more information on how to create variety within a vox pop.
- Delete the unused tracks to provide more space on the screen. Use the X button in the top left hand corner of the track.
- Use the Move tool to adjust the position of the clips so that you don't have gaps between them. However, if you need to add breathing space between clips, you can do so by increasing these gaps.
- Use the Fade tool (or Envelope tool) to create smooth crossings between the clips. With the Fade tool selected, a left mouse click on the blue line on the top of the clip will create a fade point.
- Now drag the blue line down between the fade point and the border of the clip to adjust your fade.
- Create short fades for each clip at the start (Fade in) and the end (Fade out) to get a nice flow. Arrange the clips on the two tracks so that there is an overlap between the fade in and fade out sections. See the screenshot below.
- Listen to your arrangement one more time to check the levels. The goal is to have a constant level across the whole piece.
Fade in and Fade out with overlap between tracks
Export, Effects and Testing
- If you are really satisfied with your arrangement, save the entire project with File > Save Project as. Give it a useful name and save it to a location where you can find it again. The project file will have a .aup extension and will include all edited audio files and your arrangement. If you want to rearrange or edit something later, just open your project again.
- Before mixing your arrangement to create a new audio file, change the project sample rate to 8000 Hz. Look for the Project Rate drop down list in the bottom left hand corner of your screen.
- Use File > Export to export the arrangement to a .wav file with settings that ensure the final file format is 8000 Hz, mono, wav. The file size should be less than 10 MB.
You will be shown a form to add Metadata if you wish, but this is not required to proceed.
If you have followed the steps correctly so far, you will see a warning that your mixdown will be exported as a mono channel. Press the OK button.
- Close the current project and open a new one (Ctrl+N).
- Import your new mixdown file to the project.
- Choose Effect > Leveller and set 'Degree of Leveling' to Heavy. This will increase the loudness of your mixdown and improve audibility for your callers. If you're not happy with the result, do it a second time with a Moderate setting.
After production, upload the file to a Freedom Fone Voice Menu and listen to it on the phone! Listen through the whole file carefully to ensure everything is understandable.
To be thorough, make sure that you can exit the audio playback by pressing any number on your phone's keypad. You should be returned to the instruction menu. If there is a problem, check your Audacity export settings. They should be 8kHz, mono, wav.
Audio Editing with Hindenburg
This chapter is about editing your recordings with the Hindenburg Journalist Pro Version 1.21 to produce an explanatory report.
Before you start editing, choose a volume setting on your speakers that is not too loud and not too soft, to listen to your recordings.
Before using Hindenburg for Freedom Fone purposes you must define your default settings:
- Go to Tools > Options > Audio where you define the recording and playback channel of your sound card.
- From there go to the Advanced Tab and change the station profile to US Mode. This will set your default auto level to -6db.

- Download and unzip the free LoudMax VST-Plugin from http://loudmax.blogspot.com/
- Copy the .dll file to C:\Program Files\Steinberg\VSTPlugins. If the folder is not already there, just create it manually. After installation, restart Hindenburg and it should discover the new plug-ins in the Effects bin. To view the Effects bin, click the icon circled in the image below, then click anywhere in the Effects panel that pops up.

Setting up your project
- First copy the files from your recorder to a folder on your computer
- Open the Hindenburg application
- Import one file after the other to your project via File > Import or drag and drop into one of your tracks. Notice that you only can import one file at a time. Hindenburg will automatically set the level of your file to the defined setting of -6db (like the Normalize function of Audacity).
Basic Editing

Hindenburg is nondestructive editing software. That means whatever you do with your recording, you will not touch or destroy your original file.
Editing in Hindenburg is all done in one view. You can move, trim, gain and make selections. The cursor will change depending on where you are in the region.

Editing Exercise using sample files
In our example we have two files. One large audio file from a female voice and a short one with the headlines from a male voice. This means we need only two tracks for editing.
You can delete tracks with a right mouse click in the control area of your track on the left hand side of the screen.

Zoom In and Out horizontally with the In and Out Option from the toolbar, or by holding the Ctrl Key and using the Mouse wheel. To zoom vertically hold Shift + Ctrl + use the mouse wheel.

To move a region just select it by clicking on it (colour turns from blue to orange). With the cursor in the upper part of the selection, drag the region to the new location.
Audio editing example
- First we will clean the recording of the headlines. To trim the beginning of the recording grab the left border of the region and move it to the right. Do the same with the right border to shorten the end.

- To delete spaces in between the headlines, just drag a selection at the bottom of the region and use Edit > Clear or press Del on the keyboard.

- If you want to delete AND close the gap in one action, make a selection and use Edit > Cut or Ctrl+X.
- Use Edit > Split or Ctrl+B to separate one region into 2 regions the current position. You can also split a selection at the In and Out Point.
- Create Fades at the borders of your regions using the fade points in the upper corner.

- You can copy regions of audio to the Clipboard on the right hand side by holding the Ctrl key and dragging the files into a group in the Clipboard panel. You will see the cursor change to a + symbol as you move into the Clipboard panel. You can rename the copied clip by right clicking the file name in the Clipboard panel. This is a very useful tool for keeping your workspace organised.
If you want to, you can delete the regions/clips from the main edit panel and copy them back from the Clipboard later.


- Take the BrendaText file and clean it by deleting the paragraph repeated at the end of the recording.
- If you want to Group clips/regions select the first one hold Shift and select the last one. All regions in between will turn orange. Press Ctrl+G. Now you can move all regions together.
- To adjust the volume of a region manually grab the top of the region and drag it up and down to raise or reduce the level.

- Once you have finished editing, select all the regions by clicking the first one, holding the Shift key and clicking the last one. All regions will turn orange. Use the Tools > Auto Level function or Ctrl+L to normalize all regions at the same time. Now you should have a good balanced level of -6 db in average.

At the end of our production we must raise the loudness of our piece to enhance the speech clarity for telephone networks.
- Add a Master Track to the project with a right mouse click in a free area in the grey left hand margin under the other tracks. All other Tracks are routed to this Master Track.

- Load the LoudMax plugin into the effect bin by clicking on the 'fader' symbol of the master track (see image towards the beginning of this chapter) and choosing one of the four empty effect slots. Choose the Thomas Mund LoudMax Plugin with the settings below:
- Threshold: -15db
- Output Level: -1db
Save and then Export your Project with the following settings:
Mono, wav, choose 8 kHz Sample rate from the options dialog

After production, upload the file to a Freedom Fone Voice Menu and listen to it on the phone! Listen through the whole file carefully to ensure everything is understandable.
To be thorough, make sure that you can exit the audio playback by pressing any number on your phone's keypad. You should be returned to the instruction menu. If there is a problem, check your Audacity export settings. They should be 8kHz, mono, wav.
Phone books
Creating Phone books
Phone books can be used to segment your callers, for example for different calling campaigns.
Adding Callers to your Phone book
You can populate your phone book in Edit mode. Select one or more callers from the dropdown list displayed and save. Alternatively you can add callers to the phone book from the User Management > Callers page.
Removing a Caller from a Phone book
Do not select the delete option as this will remove all instances of that caller, including from the caller's list!
You may remove a user in two ways:
- Edit phone book (and uncheck the caller) or,
- Edit caller (and uncheck the phone book).
Export Phone book
You can export your phone book(s) to a CSV file by selecting the Export icon associated with it.
Callers
Adding a caller
You can manually add a caller by selecting the Add Caller button on the User Management > Callers page.
On the User Management > Callers > Edit page you can edit caller details and view caller's activity and details.
Choose your information sources
Once you feel you know your audience well enough and understand their information needs, the next step is to get to know your information sources. These information sources, as there may be several, are how you create your content and are at the heart of your Freedom Fone Service (unless you are just using the Leave-a-message functionality exclusively and not using the voice menus). The following are some possible examples of where your information sources can come from. This list is by no means exhaustive.
- Scripted content: eg. A micro drama with characters and a storyline could be produced as a part of a campaign with episodes shared on a weekly basis. This requires writers and voice actors.
- Third party sources: eg. Market prices printed in the newspaper can be recorded into audio and made available through voice menus on the Freedom Fone Service.
- Previously broadcasted audio: eg. A radio station that broadcasts news headlines, weather forecasts or important information throughout the day can also make a shortened form of the audio available on-demand on a Freedom Fone Service
- Caller contributions: eg. Re-use the voices and stories recorded from your callers who have used the Leave-a-message function and make their recordings available for others to hear on the Freedom Fone Service.
These are a few possibilities - what information sources are you planning to use?
Selecting information sources
Because the information sources are the heart of your Freedom Fone service, it is worth mentioning some other considerations that may help you get your service running smoothly from the get go.
- Security: In instances where sensitive information is gathered you might consider an information verification process that suits your service. If caller security is a concern where exposure may add to vulnerability, consider implementing the security functions discussed in the Security chapter in the Setting up section.
- Reliability: If you are planning to use information sources from outside of your organization such as agricultural extension agents, community media organizations or election monitors, it is important to consider their ability to reliably deliver information to your service. Consistency is important to keeping your audience engaged - so choose information sources that can be consistent. For mission critical services it is worth making back up plans in case your sources are unable to deliver their information.
- Copyright and ownership: It may seem obvious but you want to ensure that the content you are including in your Voice menus is in fact owned by you or you have permission to use and share it freely.
- Relevance: Based on knowing your audience (see previous chapter), you want to choose information sources that your audience find relevant and worth making a call to listen to.
- Topicality: "Stale news is no news" - people want fresh and up to date information. When selecting your information sources, make sure you can keep things current.
How often to update your information?
Keeping the information and content on your Freedom Fone Service up to date is one of the best ways to ensure that your callers will use your system on a regular basis. It is up to you and your audience to determine what the frequency of these updates will be: eg. daily, weekly, bi-weekly or monthly. Once you have identified the update schedule of your service, it is important to stick to the rhythm so that the audience know how often they can expect to use your service and when.
First time installers of Freedom Fone often underestimate the amount of work and time that goes into maintaining your service. You might like to try creating some audio content before committing to a daily update.
Community Radio Harare
Community Radio Harare (CORAH) is one of the main community radio stations in Zimbabwe. Based out of the capital city, they have been using Freedom Fone since October 2010 as an alternative to broadcast for Free Voices Harare, a community news programme.
Despite a political agreement signed in 2009 promising to liberalise media channels in Zimbabwe, no independent or community radio station currently has a licence to broadcast (May 2012). While CORAH waits for the government to issue operating licences, using Freedom Fone as a means of community outreach makes sense due to the widespread access to mobile phones.
CORAH used Freedom Fone to established Free Voices Harare as a citizen media initiative to encourage self-expression in marginalised communities around Harare. The service receives around 50 calls a day.
"We have trained citizen journalists in 30 wards so in each of those areas there are people who are trained to use Freedom Fone. People know how to phone in and deliver voice or text messages and even to listen to news, radio documentaries and then impart that information to their communities as well."
-- Givemore Chipere, Programming Manager, CORAH
CORAH is often first to break with local news stories thanks to the tips they receive from their network of community reporters.
CORAH realised that the inability to transmit via traditional radio actually presented opportunities for experimenting with new solutions for engaging with their community. Freedom Fone was particularly useful because it gave people a platform to not only listen to news but also to share news tips and eye witness reports from their areas via text or voice message.

"We saw it as an opportunity to offer people a platform for self-expression and it is working quite well because we are not using the regulated radio frequencies that the government does not want people to use. We found it as a very innovative way to offer people a means of self-expression," explains Chipere.
Despite major challenges and lack of resources, Community Radio Harare continues to use Freedom Fone in conjunction with other media platforms like bulk-SMS, audio documentaries, website (www.corah.org.zw) and e-newsletters to build community listenership and participation. As Chipere notes, all of the information they receive through their Freedom Fone service serves both as content for their news service and helps to inform future programmes.
"Platforms like Freedom Fone allow people to communicate, allow people to broadcast in one way or another without using the regulated frequencies that the broadcasting authorities are holding on to. The growth in IT will present us with many opportunities for self-expression and communication."
Role of Freedom Fone:
- An alternative to traditional broadcast
- A tool for citizen journalism
- Creating an information-on-demand service
- A complementary tool for other media
Connecting Huawei GSM dongles
Freedom Fone v2.S.4 now supports the Huawei E173 and E1550 GSM dongles. The downside is that Freedom Fone version 2.S.4 no longer supports the Mobigater out of the box.
Please connect one dongle at a time. Follow steps 1-3 below for each Huawei dongle added. If you need to remove a dongle for any reason, switch the Freedom Fone computer off before you do so.
1. Identify the details associated with the Huawei device
After you connect the Huawei dongle to the Freedom Fone computer, open the command terminal (Ctrl+Alt+T) and issue the following commands. Press the Enter key at the end of each line.
When prompted for a password:
FFv2.S.4 users type manguensis
FFv2.S.7 and 2.S.8 users type sharicus
$ sudo su
# ls -l /dev/ttyUSB*
NB: the command above is case sensitive and all spacing must be observed, so please copy exactly!
After issuing the command shown above you should get a display that looks similar to that shown below:

Each Huawei USB device will have 3 entries associated with it. In the above example the device we connected is associated with the following entries /dev/ttyUSB0, /dev/ttyUSB1, /dev/ttyUSB2.
We only need to use 2 of the 3 entries displayed to configure the Huawei device. One of the entries will be used for the line associated with the controldevice_name parameter and the other for the controldevice_audio_name parameter.
The entry with the highest numbered ttyUSB will be associated with the controldevice_name parameter and the entry with the second highest numbered ttyUSB will be associated with the controldevice_audio_name parameter.
2. Editing the Configuration files
To edit the Huawei configuration files issue the following command:
# gedit /opt/freeswitch/conf/autoload_configs/gsmopen.conf.xml
After entering the command above a new page should open on the screen and its contents will look as follows:

For the first Huawei device connected, update the configuration file for interface 1 to match the settings displayed by the ls -l /dev/ttyUSB* command. In this example we will assign the controldevice_name parameter to /dev/ttyUSB2 because this is the highest numbered entry for the inserted device. On the next line which references the controldevice_audio_name parameter we assign /dev/ttyUSB1 because the second highest numbered ttyUSB entry is /dev/ttyUSB1.
NB: Please note that computers handle the naming of ttyUSB entries differently depending on the USB devices that are already connected, so it is important that you match the configuration according to the settings displayed after inserting the Huawei device.
The last line which references the destination parameter should be edited to point to the service number associated with the voice menu to which you wish to connect callers who phone the SIM in this dongle. The default settings point to 4100 for the first 2 Huawei devices connected and service 2100 for the third device connected. If you have only one device connected just edit the section under "Interface 1".
It is possible to add more than 3 Huawei dongles to the system, but should you wish to do so, we advise that you use a ttyusb hub to connect the dongles. If you decide to add more than 3 Huawei dongles then make sure that you update the configuration file to reflect the number of devices you have added. Each additional device should have a section in the /opt/freeswitch/conf/autoload_configs/gsmopen.conf.xml configuration file similar to the following (remember to change the interface id and name parameters):
<interface id="3" name="interface3">
<param name="controldevice_name" value="/dev/ttyUSB8"/>
<param name="controldevice_audio_name" value="/dev/ttyUSB7"/>
<param name="destination" value="2100"/>
</interface>
Copy the section shown above and paste immediately after the third section in the default file, but take care to increment the interface id parameter by 1 and also change the name parameter.
In our example if we wanted to add a fourth device we would copy and paste a section immediately after the third section. The new section should look like:
<interface id="4" name="interface4">
<param name="controldevice_name" value="/dev/ttyUSB9"/>
<param name="controldevice_audio_name" value="/dev/ttyUSB8"/>
<param name="destination" value="2100"/>
</interface>
Also make sure that the controldevice_name parameter and controldevice_audio_name parameter are updated according to your specific ttyUSB entries. After you have done all this, save and close the /opt/freeswitch/conf/autoload_configs/gsmopen.conf.xml configuration file using the icons or menus at the top of your window.
3. Restart FreeSWITCH
For the configuration modifications you have made to take effect, you have to restart FreeSWITCH. To do that, open a command terminal (Ctrl+Alt+T) and issue the following commands. Press the Enter key at the end of each line.
$ sudo su
# service freeswitch restart
Wait for the command prompt to be redisplayed (you should see [OK] displayed on the ride hand side of the screen).
Then issue the following command, followed by the Enter key:
# /etc/init.d/dispatcher_in restart
The above commands should restart FreeSWITCH and the Dispatcher. The next time you call you will be directed to the service you have updated in the configuration file.
Connecting a MobiGater

- Ensure that the MobiGater is not connected to a power supply and is also not connected via USB to the computer. The computer that Freedom Fone has been installed on must also be switched off.
- Insert the SIM card into the bay inside the MobiGater.

- Make a note of the MobiGater IMEI and the telephone number of the SIM that has been inserted into it.
- Connect the MobiGater to the power supply
- Attach the MobiGater to the computer via the USB cable.

- If all is correct, the LEDs on the MobiGater will light up as follows: the LEDs under the power and USB icons will both light up red. The LED under the mobile phone icon will flicker red roughly every four seconds, as the SIM card polls the nearest mobile network tower.

- Turn on the computer
- If the Freedom Fone user interface is not already open, double click the Freedom Fone shortcut on the Desktop. Select Dashboard > GSM channels from the main Freedom Fone menu. The MobiGater you’ve just connected should be displayed. You may need to click the Refresh button a number of times to see this.
We have a known problem with some computer motherboards with regards to connecting multiple MobiGaters. Connecting multiple MobiGaters on some motherboards may result in concurrent voice calls interfering with each other.
See the Troubleshooting section if you are having difficulty connecting MobiGaters.
Modifying default settings
By default the MobiGater is configured to connect calls to the Voice menu with service number 4100. To direct your calls to another Voice menu, or to a Leave-a-Message IVR (LAM IVR) you will need to edit the /usr/local/freedomfone/xml_curl/dialplan.xml file.
For 2.0 users
gedit /usr/local/freedomfone/xml_curl/dialplan.xml
For 2.S users
gedit /opt/freedomfone/xml_curl/dialplan.xml
Look for this code snippet:
<extension name="inbound_Mobigater1">
<condition field="destination_number" expression="^5000$">
<action application="transfer" data="4100 XML default"/>
</condition>
</extension>
<extension name="inbound_Mobigater2">
<condition field="destination_number" expression="^5001$">
<action application="transfer" data="4100 XML default"/>
</condition>
</extension>
<extension name="inbound_Mobigater3">
<condition field="destination_number" expression="^5002$">
<action application="transfer" data="2100 XML default"/>
</condition>
</extension>
You can see that the default values are 5000->4100, 5001->4100, 5002->2100. In version 2.0, this file will be created via the GUI once we implement ACL with the system.
Connecting a 2N OfficeRoute

Setup via web browser
The 2N® OfficeRoute is a GSM gateway that can be connected to Freedom Fone to enable you to receive calls and SMSs. After installing Freedom Fone on your computer you can proceed to configure the OfficeRoute. We recommend using a crossover cable and configuring the OfficeRoute using the Firefox browser installed on your Freedom Fone server.
The OfficeRoute can also be configured using a computer running Windows, a USB cable and the Windows utility provided on the CD with your equipment.
Before you begin:
- Make sure you have a crossover cable
- Use your mobile phone to disable the PIN code request for all the SIM cards you intend to use, before inserting them in the OfficeRoute
- Locate the office_route folder on the desktop of the computer where you installed Freedom Fone. Inside the folder you will find an archive with a filename similar to backup_officeroute_2.3.11.tgz. The name will change depending on the OfficeRoute firmware version to be uploaded.
Setting Up
Be careful to not let the SIM card fall into the OfficeRoute - this can happen when you insert the card between the chassis and the gap (these can be removed by carefully balancing the OfficeRoute or opening with a screwdriver).
- While the OfficeRoute is switched off, insert your SIM cards into the bays at the front of the device.
SIM cards should be inserted into the top slots (SIM2 and SIM1) with corner into the chassis and chip-side down. Sim cards should be inserted into the bottom slots (SIM4 and SIM3) with corner into the chassis and chip-side up. Push until the SIM cards click into place. Pushing them gently is also how you remove the SIM cards. Do not remove or insert SIM cards when the OfficeRoute is switched on.
- Connect the crossover cable to the ethernet point on the OfficeRoute and connect the other end of the crossover cable to the computer running Freedom Fone.
- Attach the aerial
- Attach power cable, plug your OfficeRoute in and turn it on; note that when you first power on the OfficeRoute, it takes a few minutes to boot as it cycles through checking the SIM cards
- Using the Firefox browser on the Freedom Fone server enter the default IP address of the OfficeRoute, 192.168.1.1 ; if it does not work, try 192.168.1.46.
1. Configuration Wizard
If you are connecting to the 2N® OfficeRoute gateway for the first time or after a factory reset, the configuration wizard should appear.

Finish
That’s all we need to do for now, so select Finish from the menu on the left hand side and exit the configuration wizard. In order for Freedom Fone to accept calls from the OfficeRoute and direct them to the Voice menus you have created, you will need to modify the default configuration settings on the OfficeRoute.

2. Modifying settings via web browser
2a. Login
Now that the initial wizard configuration is completed, you can configure all the OfficeRoute parameters using the web browser interface. To establish connection with the OfficeRoute, enter the default IP address 192.168.1.1 of the OfficeRoute into the browser bar (if it does not work, try 192.168.1.46). After entering the IP address you should see a screen prompting you for a “Username” and “Password”. Username and Password are case sensitive.
Username: Admin
Password: 2n
Press the login icon.

2b. Clearing the browser’s cache
Sometimes your browser will not allow you to enter the Username and Password, instead it will keep redisplaying the Username it has cached in memory.
For Firefox users:
From the Firefox main menu select Edit > Preferences
Under Security ensure that the option to remember passwords for sites is off.
Under Privacy clear all history, including the cache.
Refresh the login page and the Username should now be blank.
2c. License
After a successful login, the network information page of OfficeRoute configuration application is displayed. You can return to this page at any time by selecting the Network tab at the top of the page.
On this page (see screenshot below) take note of the lines with the following settings:
“SIP” - adjacent to this the value should be Enabled
“Expires (hours)” - adjacent to this the value should be Unlimited or Never
“SNMP” - adjacent to this the value should be Enabled
If for any reason the three parameters have different values assigned to them please contact the dealer who supplied you with the equipment and request an unlimited licence with SNMP and POP enabled.
Uploading a licence to your OfficeRoute
If you have to request a licence from your supplier, it will be supplied in the form of a .key file. To upload the licence to your OfficeRoute, select the Administration tab at the top of the page. Select Upload licence from the menu on the left hand side. Use the browse button to locate and upload the key file provided by your supplier.

Also on the network information page, check to see that the firmware version running on your OfficeRoute is the latest available from 2N.
At the time of writing this guide the current firmware version is 2.3.13. You can view the firmware version under the System information section - check for the line which displays Version. If the version of firmware you are running is old you should download the latest from the 2n website: http://www.2n.cz/en/products/umts/officeroute/downloads/

2d. Upgrading Firmware
You can skip this section if you are running the current firmware version. Once you are done downloading the firmware, select the Administration tab at the top of the page. The page shown below should be displayed.

Select Update firmware from the menu on the left hand side and using the browse function navigate to your newly downloaded file, select it and click save from the options in the bottom right hand corner of the screen.
The loading process will start and should take about 5 minutes...be patient! Thereafter the OfficeRoute will reboot and you will be required to log in again. Once you are logged in, check to see that the version number has changed on the screen displayed. If not, repeat the upgrading firmware instructions.
2e. Synchronizing Time
In order for your call data records to be accurate you will need to synchronize the time of the OfficeRoute to that of the Freedom Fone server.
Select the Administration tab at the top of the page. Then select Synchronize time from the menu on the LHS of screen. A screen showing the time on the OfficeRoute and the time on the Freedom Fone server will be displayed. Click on the synchronize button to set the OfficeRoute time to the time of the Freedom Fone server.
2f. Uploading the backup file
Select the Administration tab at the top of the page. Then select Configuration backup from the menu on the LHS of screen. A submenu will be displayed beneath Configuration backup. Select Upload config. Browse for the backup file you found on the Freedom Fone desktop (look for a filename similar to backup_officeroute_2.3.11.tgz) and upload the file by clicking on the Upload icon. The process will take about 5 minutes after which the system will reboot.

After rebooting, the OfficeRoute will have the new default settings required for operation with Freedom Fone. The default IP address that Freedom Fone assigns to the OfficeRoute is 192.168.1.46. Hence, after uploading the backup file the IP address of the OfficeRoute will no longer be 192.168.1.1. To login again, you will need to enter 192.168.1.46 in your browser bar to access the OfficeRoute.
2g. Normalisation
The OfficeRoute can apply rules to the prefix of the incoming caller ID string (phone number) – allowing you to modify the OfficeRoute to work with phone number formats used in your country. The reason for this is to maintain consistency in the format of your call data records. Operators insert different prefixes at the start of the caller IDs (phone numbers) e.g. + or 00.
In order for your call records to be uniform regardless of the operator from which the call originates, it may be necessary to change the normalization settings. To do this select the Telephony Services tab at the top of the page. Next select GSM routing from the menu displayed on the LHS and Normalisation from the submenu that is subsequently displayed beneath GSM routing.
The screenshot below shows an example of normalization settings. In this example, any incoming caller ID number which begins with the pattern +420 will have +420 removed and a zero inserted at the beginning of the number.

The Remove count specifies from which point of the prefix the OfficeRoute should start removing digits. A remove count of zero means characters will be stripped from the start of the prefix value. In the example above, all digits in the specified prefix, starting from +, will be removed and a zero (0) be prefixed to the remaining number. In this case, the country code (+420) is removed and a zero (0) inserted to make up the local area code.
2h. Routing calls to Voice Menus
If you have followed all the steps above, you should be able to make a phone call to a SIM card previously inserted into the OfficeRoute, and have it answered by Freedom Fone’s default IVR menu. Note that the default IVR menu is assigned a service number of 4100.
By default the SIM card in slot #4 (GSM module - 4 in screenshot below) is configured to direct all incoming calls on this number directly to the Leave-a-message with service 2100. If you wish to change this setting so that SIM #4 points to your Voice menu [4100], you can change this by following the instructions below
After you’ve created your own Freedom Fone voice menus, you will want to redirect incoming calls via the OfficeRoute to service numbers associated with these menus (Freedom Fone voice menu service numbers are displayed on the IVR centre > Voice menu page). To do this select the Telephony services tab at the top of the page. Next select GSM routing from the menu displayed on the LHS and GSM from the submenu that is subsequently displayed beneath GSM routing. You should see a page similar to the one in the screenshot displayed below.

Use the pencil to the right of each row to change the service name of the IVR menu to that associated with your new Freedom Fone voice menu(s). When done, click the save button in the bottom right hand corner of the screen. As you will probably have figured out, it is possible to have each GSM module (SIM card) pointing to the same or a different IVR menu by changing the service name associated with the module. The Description field is for documentation purposes.

Having followed the steps to this point, you are ready to use your OfficeRoute with Freedom Fone.
3. Advanced Setup
The following is advanced set up and not necessary for basic use.
3a. Changing Admin user password
There are two ways of changing the default password of the OfficeRoute:
If you are connecting to the OfficeRoute for the first time, or connecting after a factory reset, you can use the OfficeRoute wizard.
The second way is to log into the OfficeRoute using the default username (Admin) and password (2n), then select the User Management tab at the top of the page to change these details.
The two methods are outlined below.
Important: Since Freedom Fone uses the password to authenticate with the OfficeRoute, you must modify a Freedom Fone configuration file to use the new password. Communication between Freedom Fone and the OfficeRoute will fail until you do so. Instructions are provided in the sub section entitled Modify Freedom Fone configuration file.
i. Using the Wizard
From the wizard’s LHS menu, select option 2, Administrator's password. You will be prompted to enter the new password twice and when done click on the save button at the bottom of the page.

ii. Changing Password using User Management tab
Select the User Management tab at the top of the page. Next select Users from the menu on the LHS. Use the edit function (pencil) on the row with user Admin. Enter the new password twice in the fields provided on the form and save.

3A1. Modify Freedom Fone configuration file
Use the command line terminal icon in Freedom Fone to go into terminal mode. (Click on the terminal icon in the centre of the title bar at the top of your screen). At the command line prompt type the following command:
For version 2.0 users
gedit /usr/local/freedomfone/office_route/config.php
For version 2.S users
gedit /opt/freedomfone/office_route/config.php
The config.php file should open in the gedit editor. Look for the code snippet shown below and change the 'pass' setting to the new password you have set for the OfficeRoute. Save and close the file.
If you are connecting more than one OfficeRoute you should change the other instances of 'pass' following the code snippet shown below.
$_OfficerouteParamSingle = array(
array(
'host'=>'192.168.1.46',
'user'=>'Admin',
'pass' =>'2n',
'port' =>'110'
)
);
3b. Changing the default IP address of the OfficeRoute
The default IP address assigned to a new OfficeRoute by the supplier is 192.168.1.1. If the Freedom Fone OfficeRoute backup config file has been uploaded to the OfficeRoute, the IP address of the device will be set to 192.168.1.46.
You can modify the OfficeRoute's IP address by selecting the Network tab at the top of the page. Next select Main configuration from the menu displayed on the LHS. Select the modify icon in the bottom right hand corner of the screen to edit details on this screen.
Important: Since Freedom Fone uses the OfficeRoute IP address to authenticate with the OfficeRoute, you must modify 2 Freedom Fone configuration files to reference the new IP address. Communication between Freedom Fone and the OfficeRoute will fail until you do so. Instructions are provided in the sub section entitled Modify Freedom Fone configuration files.
Remember to save your changes.

3B1. Modify Freedom Fone configuration files
Use the command line terminal icon in Freedom Fone to go into terminal mode.
i. At the command line prompt type the following command:
For version 2.0 users
gedit /usr/local/freedomfone/office_route/config.php
For version 2.S users
gedit /opt/freedomfone/office_route/config.php
The config.php file should open in the gedit editor. Look for the code snippet shown below and change the 'host' setting to the new IP address you have allocated to the OfficeRoute.
Save and close the file.
If you are connecting more than one OfficeRoute you should change the other instances of 'host' following the code snippet shown below.
$_OfficerouteParamSingle = array(
array(
'host'=>'192.168.1.46',
'user'=>'Admin',
'pass'=>'2n',
'port'=>'110'
)
);
ii. At the command line prompt type the following command:
For version 2.0 users
gedit /usr/local/freedomfone/config/officeroute_snmp_config.php
For version 2.S users
gedit /opt/freedomfone/config/officeroute_snmp_config.php
Look for the code snippet shown below and change the 'ip address' setting to the new IP address you have allocated to the OfficeRoute.
$config['OR_SNMP']= array(
array('ip_addr' => '192.168.1.46' ,
'community' => 'public' ,
'object_id' => '1.3.6.1.4.1.6530.4.2.2.1'
)
);
Save and close the file.
3c. Changing the virtual IP address of the Freedom Fone server
By default the Freedom Fone server is allocated a secondary fixed IP address of 192.168.1.250 which is assigned as a virtual IP address to eth0:0
To view the server’s network settings, use the command line terminal icon in Freedom Fone to go into terminal mode. Type the following command:
ifconfig
Details will be displayed as shown in the screenshot below.

If you need to change the secondary fixed IP address allocated by default to the Freedom Fone server you must follow the steps below.
Note though, that you can modify the OfficeRoute SIP server setting to refer directly to the primary IP address of the Freedom Fone server instead of the secondary fixed IP address. If you are having problems with your setup, try taking this step (3d) before modifying the secondary fixed IP address.
Use the command line terminal icon in Freedom Fone to go into terminal mode.
i. At the command line prompt type the following command:
gedit /etc/rc.local
Look for the code snippet shown below and change 192.168.1.250 as required for the interface aliasing for the OfficeRoute.
/sbin/ifconfig eth0:0 192.168.1.250 netmask 255.255.255.0 up
Save and close the file.
ii. At the command line prompt type the following command:
For version 2.0 users
gedit /usr/local/freeswitch/conf/sip_profiles/officeroute.xml
For version 2.S users
gedit /opt/freeswitch/conf/sip_profiles/officeroute.xml
Look for the code snippet shown below and change 192.168.1.250 as required
<!-- ip address to use for rtp, DO NOT USE HOSTNAMES ONLY IP ADDRESSES -->
<param name="rtp-ip" value="192.168.1.250"/>
<!-- ip address to bind to, DO NOT USE HOSTNAMES ONLY IP ADDRESSES -->
<param name="sip-ip" value="192.168.1.250"/>
Save and close the file.
Don’t forget to update the corresponding setting on the OfficeRoute by following the next step, "Change the SIP server setting on the OfficeRoute."
3d. Changing the SIP server setting on the OfficeRoute
If you do not want to use the default IP settings for the Freedom Fone server (a secondary fixed IP address of 192.168.1.250 which is assigned as a virtual IP address to eth0:0), you can modify the default SIP server setting used by the OfficeRoute to communicate with the Freedom Fone server.
Select the Telephony Services tab at the top of the page. Next select Devices from the menu on the LHS and SIP lines from the submenu that is subsequently displayed beneath Devices.

Use the edit icon (pencil) to change the IP address of the SIP server from 192.168.1.250 to the primary IP address of your Freedom Fone server.
Save your changes.
3e. Modifying your configuration to communicate with multiple OfficeRoutes
i. At the command line prompt type the following command:
For version 2.0 users
gedit /usr/local/freedomfone/office_route/config.php
For version 2.S users
gedit /opt/freedomfone/office_route/config.php
Look for the code snippet shown below and add the 'ip address' settings for all the OfficeRoutes to the OfficerouteParamMulti array. In the example below there are 3 OfficeRoutes connected and their IP addresses are 192.168.1.46, 192.168.1.45 and 192.168.1.44
$_OfficerouteParamSingle = array(
array(
'host'=>'192.168.1.46',
'user'=>'Admin',
'pass'=>'2n',
'port'=>'110'
));
$_OfficerouteParamMulti = array(
array(
'host'=>'192.168.1.46',
'user'=>'Admin',
'pass'=>'2n',
'port'=>'110'
),
array(
'host'=>'192.168.1.45',
'user'=>'Admin',
'pass'=>'2n',
'port'=>'110'
),
array(
'host'=>'192.168.1.44',
'user'=>'Admin',
'pass'=>'2n',
'port'=>'110'
));
Save and close the file.
ii. To ensure SMSs are read from all OfficeRoutes, at the command line prompt type the following command:
For version 2.0 users
gedit /usr/local/freedomfone/office_route/pop3_daemon.php
For version 2.S users
gedit /opt/freedomfone/office_route/pop3_daemon.php
Look for the code snippet shown below and change $_OfficerouteParamSingle; to $_OfficerouteParamMulti;
$handle = fopen(LogFile,'a');
$_OfficerouteParam = $_OfficerouteParamSingle; //Change to $_OfficerouteParamMulti if multiple users are used
$sock = new ESLconnection($host, $port, $pass);
Save and close the file.
Create voice menus
Now that you have designed an architecture for how you will use the various components of Freedom Fone to design an information service, you will need to think about creating voice menus.
The last thing that you want when building a voice menu is to bore your audience or even worse let them get lost in the menu.
To build a successful menu:
- Stick to simple language which people can understand; avoid using complicated medical or legal terms for example.
- Keep your introduction short it is important that you let your callers know what to expect immediately: example: "Welcome to the Cholera epidemics emergency information service".
- Limit the number of menu choices: People tend to forget if they are offered too many choices.
- Make a pleasant error message: The system should always take the blame for errors. "Sorry, I do not understand your choice; do you want to press another number?"
- Keep your information up to date: Let your audience know how often they can expect to find new information on your service. This will help you keep them calling back.
Here is an example of an efficient voice menu:
"Welcome to the Cholera epidemics emergency information service ; this information is updated twice a day. Please listen carefully to the following five options"
- For signs and symptoms, press 1;
- For first aid treatment, press 2;
- Emergency treatment centers, press 3;
- Avoiding contagion, press 4;
- To leave us a message, press 5;
- To end this call, just hang up.
For more information about how to create voice menus in the Freedom Fone software, see the Chapter Voice menus in the Setting up section.
Female voices
When considering the voice that will be used on the audio menus (the host), consider choosing someone who the audience likes and can connect with - in our experience callers prefer to hear a female voice as a host.
Language Selector
The Language Selector helps you manage multilingual voice menus.
If, for example, you want to deliver your voice menus in English and Swahili, you would first need to create separate content files and voice menus for each language. Thereafter, you can link the voice menus using the Language Selector.
To create a language selector, navigate to IVR Centre > Language Selector. On the page shown below, click on the Create New button.

On the next page, shown below, you enter the name of the Language Selector and upload the audio files for the instructions and the invalid message.

At the bottom of the page, under Menu Options, select the type of service (Voice menus, Leave-a-message menu, Content) you wish to link to the top menu of your language selector. If you have created the same voice menu in different languages, you would select Voice Menus from the pull down menu.
Once you have made a selection, further options will become available to you, enabling you to set up navigation for your voice menus. Save the page after making your selections.

Once you have created a Language Selector you can return to edit it using the edit icon on the Language Selectors page. You will note that the Edit Language Selector page looks just like the Edit Voice Menus page.
Design your service
Now that you know your audience's needs and you have an idea of where your information sources are coming from, it's time to design the architecture of your service. Freedom Fone software makes available a variety of components to help you interact with your audience. You can build your Freedom Fone Service out of a combination of any number of these components (see sections Real life examples and Other possible scenarios for examples of how others have used these components to create their Freedom Fone Services):
- Leave-a-message (LAM) - The LAM function is an effective way of establishing two-way communication with your callers. With the Leave-a-message function the caller can leave a question, comment or report in audio form on your Freedom Fone system. Audio messages enable your callers to express themselves more freely and Freedom Fone captures those messages without loss of meaning or character. The content left by your callers can be played and listened to from the Freedom Fone interface. In addition to being a platform for leaving questions, the Leave-a-message service can be useful as an alert platform for callers to alert you to issues that need your attention. Content left by callers can also be re-used, for example you could select 5 stories submitted for a competition using LAM, re-broadcast these and allow the public to vote for their favourites. Voice messages can also be downloaded from Freedom Fone as MP3 files. (For more information see the Leave-a-message chapter in Setting up)
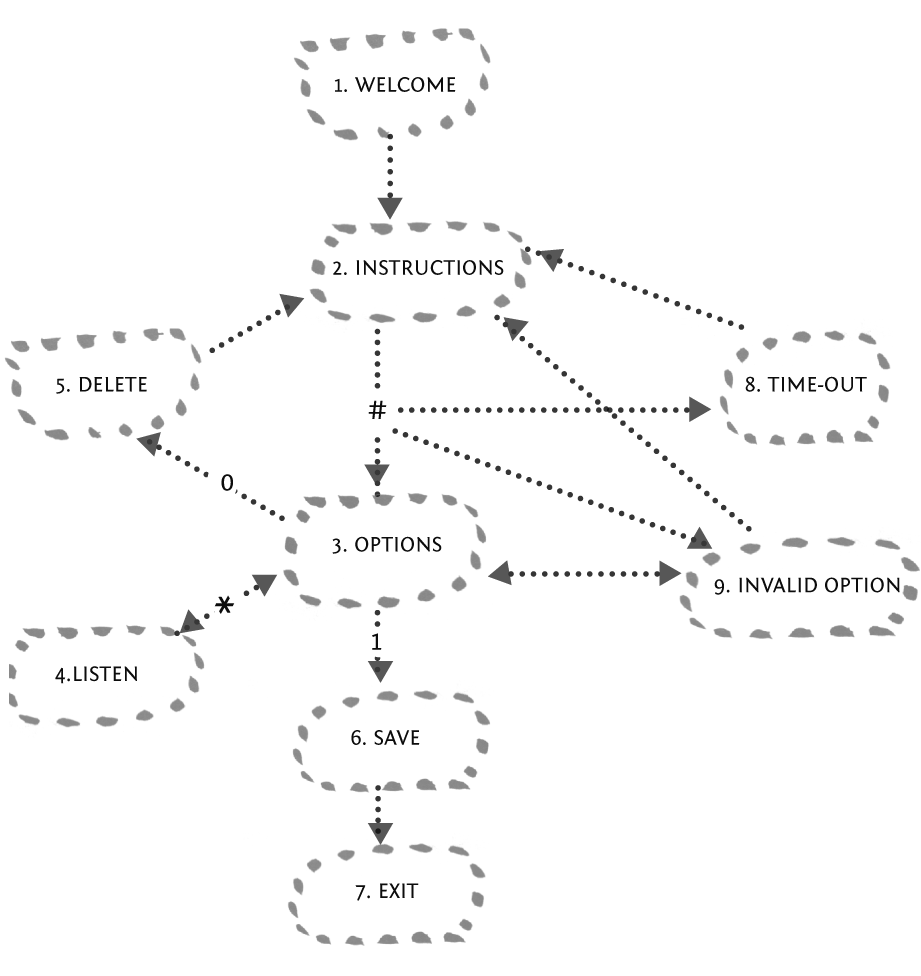
- Voice Menus - enable you to create an information tree which your callers can navigate through with the aid of dialling keys on a telephone keypad. You can imagine a voice menu as a grouping of similar content which you would like your callers to access. Each content item in your menu will be linked to a unique digit on your telephone keypad. The process of embedding voice menus within existing voice menus, which we call nesting, allows you to extend your information tree and hence provide more content to your callers. It's worth noting that multilingual services can be created by linking voice menus. (For more information see the Voice menus chapter in Setting up)
- Incoming SMS - allows you to receive ordinary SMS messages and view them in a reader friendly interface. Through the Freedom Fone interface you can then export the SMSs into any content management service of choice. Freedom Fone does not have the functionality for you to send SMSs. There are already several tools available to send SMSs effectively and integration with one of these tools, FrontlineSMS, is on the agenda for 2012.
(For more information see the Incoming SMS chapter in Setting up)
- Polls - A simple and fast way to measure opinion on an issue is to conduct SMS-based polls. SMS polls enable your callers to respond to a structured question via an SMS response. As the SMSs arrive on the Freedom Fone system the individual SMSs are tallied and a summarized tabular output is generated. In scenarios which need urgent action but yet rely heavily on evidence-based information to take the first step, SMS polls can be a powerful and effective tool.
(For more information see the Polls chapter in Setting up)
Sketching it out on paper
One of the best ways to get an idea of how these components fit together as building blocks in your Freedom Fone Service is to draw it out on paper. (For an example of how Voice Menus can be organized into a service see chapter Voice Menus in the Setting up section).
Putting your ideas on paper is helpful because several people can work together, it's easy to illustrate your ideas and can help simplify and clarify the creation of your service.
In our experience, you need an operational staff member or volunteer to maintain the system. Ideally, their roles should be thought of as an outreach officer to your audience.
Resources they will need:
- Time to manage the Freedom Fone Service
- Mobile phone credit to coordinate with information sources
- Email and web access
- Travel allowances to meet with audience and stakeholders
- Simple audio recorder
- Computer access to
- Edit and produce Voice Menus
- Check Leave-a-message recordings from callers
- Check Incoming SMS
For more information see chapter Staffing your Service.
How often to update your information?
See the chapter: Organise your staff.
Plan to refine your service
Your Freedom Fone Service is a continually evolving creation - as your audience grows and changes, so should your service. Conducting surveys with some of the "top callers" who use your service frequently can be an excellent way to get insight into what people like about your service - consider consulting your top callers when you are ready to make some changes to your service. Call data records (CDR) and Freedom Fone's inbuilt System data can provide you with comprehensive statistics that will give you an idea of how people are using your system. See the chapter on Monitoring and Evaluation for further information on this topic.
Election monitoring
As of June 2012, SODNET in Kenya are working to integrate Freedom Fone into the Uchaguzi platform that is now being used in 4 different African countries to monitor elections. Uchaguzi is a civic platform that uses multiple channels to crowd source information, document violations and mobilise resources to address problems raised by accredited monitors or the general public.
National elections are highly fraught events in many countries. Electoral fraud, vote buying, intimidation, violence, media censorship and abuse of government resources are some of the issues that plague these events.

Freedom Fone can be an important addition to the platform as it allows an organisation's staff, trained monitors or the general public to get involved if there is a critical event or situation thanks to the Leave-a-Message function. Reporting via voice messages can be easier to do while remaining vigilant and staying out of harm's way and the organisation can always follow up on a caller's message to verify and clarify information.
Voice Menu functions can also provide a useful service to rural and/or disconnected audiences by providing information on demand news updates as an election unfolds. This would be particularly valuable to callers as an alternative to highly politicised broadcast channels. Election monitors and staff can also benefit from this service once they are in the field and disconnected from their usual sources of information.
Freedom Fone's Security functions allow an organisation to limit access to callers' personal details to trusted staff while allowing other staff and volunteers to read the content of SMSs and listen to voice messages. This prevents the abuse of information that could jeopardise the identity and whereabouts of monitors or callers.
Resources needed
Equipment
- 2 x Computers
- 2 x OfficeRoute
- 8 x Sim Cards
Staff and Competencies
- A communications team that trains monitors, volunteers and communities to use the Freedom Fone election lines.
- Two internal staff who are competent in creating and editing audio content, translating/transcribing voice messages, forwarding pertinent information to relevant organisations and who are security conscious.
Role of Freedom Fone
- Rapid response in a crisis situations
- Collection and dissemination of information
- Oral testimony to validate situation reporting
Enhancing business opportunities
Tina has just started ZimOut: an entertainment magazine that covers events, an eat-out, cinema and festival guide in her hometown Harare. For a while she has been struggling to cover print costs and distribution in a city where there are already two established magazines that deal with events and entertainment.
Both of her competitors already reach a young middle-class audience who are internet savvy and only attend established and pricy venues. After hearing about the successes of Freedom Fone at her local community radio where her friend Joe works, Tina decides to try a little experiment. She sees a chance to use Freedom Fone to target a wider audience to complement her magazine. Besides the usual "hype" places, she plans to promote interesting, less frequented venues and events, while attracting more advertising. Can it work?
After downloading the latest version of Freedom Fone from the website (what has she to lose, after all it's free!) and investing in a one sim-card MobiGater – the cheapest option that will suit her trial version - she begins to plan her rocking new service.
The idea is for a ZimOut hotline that anyone can call at any time, night or day, and receive instant, up-to-date information on events, eating-out, films, gigs and upcoming events. The service uses the Voice Menu functions:
"To find out what is going on tonight in your area, press 1; to listen to the latest review of best restaurants, press 2." etc.
A final option encourages callers to Leave-a-Message and share their feedback and experience, with the added incentive of winning a free year subscription to ZimOut for the most interesting story.
On each monthly edition of her magazine Tina dedicates a margin on the back cover to advertise the ZimOut hotline. To create more publicity, she also asks Joe at radio to publicise the ZimOut hotline in their daily broadcasts. Within no time at all the service is receiving up to 300 callers a day and has a number of entertaining text messages and soundbites for Tina to include on both her print and website edition.
Wilfred and Sheila, an elderly couple who have become avid subscribers to ZimOut for its entertaining stories and regular callers to the hotline had this to say:
"ZimOut is just for us. Before we hardly ever went out because we never knew what was on and when and what sort of service to expect. Now, we can easily find out what's happening when we want."
Soon advertisers are interested in this new, interactive space and are asking to be featured on the ZimOut hotline. With the added revenue, Tina decides to upgrade to a 4-sim card OfficeRoute; she keeps two lines open for the ZimOut hotline, keeping advertising to a minimum so as not to turn-off callers with longer and more expensive menus. She then offers the two other lines to post classifieds and to promote events for a fee.
ZimOut has now become the most popular entertainment magazine in Harare, using its print and online editions to run interesting features and reviews while running their Freedom Fone hotline as both an advertising and informative entertainment space.

Resources needed
Equipment
- 2 computers, one used as a server, one for other normal office work including updating the website and creating the audio content
- 1-SIM MobiGater
- 4-SIM cards OfficeRoute
- SIM cards
Staff and Competencies
- Proficiency in audio editing and content creation
- During the first weeks, Tina was doing everything on her own. Soon she had to hire a staff member who could run the Freedom Fone service and their website while she concentrated on advertising and the print edition.
Advertising costs
- None! Remember Tina advertises the phone number in her own magazine and got a few spots for free thanks to Joe.
Role of Freedom Fone
- Targeting wider audiences
- Creating an information-on-demand service to compliment other media
- Creating advertising revenue
Equal Access
Equal Access (www.equalaccess.org) works with marginalised populations through the use of innovative technology to create positive social change. They are using diverse communications strategies to inspire communities to promote economic development, human rights, womens' empowerment, youth engagement and encourage positive action.
Equal Access has been using Freedom Fone in Cambodia and Niger since 2010. Both countries share extremely low levels of Internet penetration. Although Equal Access uses a combination of traditional broadcast and new media technologies for their programmes, mobile phones have proven to be the best way to engage marginalised audiences.
The programme "Our Community Voice: Many Voices, One Community" in Cambodia covers topics relevant to the youth; in Niger, Freedom Fone is used to support a religious programme covering the issues of extremism and religious conflicts, promoting peaceful dialogue and tolerance.
Graham Gardner, programme manager for Equal Access, was particularly interested to apply the voice functions in Freedom Fone as a way to interact with audiences who may struggle with text-based mobile technology such as SMS.
"Mobile phones are increasingly used throughout all of these countries but literacy is a problem in places like Niger and Chad. Even in Cambodia, about 20 to 30% of people cannot read. But a bigger problem here is the fact that Cambodia uses a non-latin script which is not so widely used in technological formats," explains Gardner.
Although there are mobile phones available that allow audiences to produce text messages in Khymer script, they are not widely used. Even for literate Cambodians, many don't know how to read an English or phonetic Khymer message using latin script.
The Voice Menu functions in Freedom Fone allow Equal Access to be a lot more inclusive with their mobile programmes. "Our Nigerien staff described it as somewhat discriminatory that we only had SMS available to users. So once we brought our Freedom Fone system online, we were being more inclusive in terms of allowing those audiences that wanted to share their comments to call our line and leave a voice message rather than having to write in text."
The Cambodian programme received over 4,000 calls in 6 months out of which 50% left a message. Same success in Niger, where 60% of the 2,000 calls ended with a message left. The agreement Equal Access concluded with the mobile operator Orange in Niger for a toll free number, hence tackling the issue of call cost, had an immediate impact on the frequency of calls.
Equal Access makes the most of the 2-way communication with their audiences made possible by Freedom Fone: they use it to gather feedback and build a community commentary: "People thoroughly enjoyed it when we updated the system with other callers' comments. These community comments would start conversation. "
Freedom Fone is also used to help test the impact of a message and the effectiveness of a campaign. The way audiences react helps them inform their content. "This is a way of educating the audiences about the topics we are covering but also to creating an interactive feedback whereby we are providing an audience with information and they in return are providing us with new ideas, commentary and general questions about our programmes. This is then fed into the production of future content so it creates a cycle or loop."
Freedom Fone offers easily accessible call data records, monitoring and reporting functions that provide a treasure trove of information to help gauge the relevance and actual value of any programme and how communities are receiving and interacting with a particular service.
"For us it's really all about creating a connection with the audience, creating interaction between our work, the work of our partners and the people we are trying to serve. It is also about shared learning for us and any tool that allows us to do that is a good one so we will absolutely continue to use Freedom Fone."
Role of Freedom Fone:
- Using voice to bridge literacy and text barriers
- Overcoming limitations of SMS
- Interacting with offline audiences
- Evaluation and monitoring projects
Equipment
Freedom Fone is free, simple to install and easy to use. The basic setup is portable (you do need a power supply though) and requires very little to get up and running.
If you'd like to see how Freedom Fone works without installing it, you can try our online demo: http://demo.freedomfone.org
Equipment setup and costs
If you decide to install the software and set up your own Freedom Fone installation, here's what you will need and some approximate costs:
Notes:
1. Freedom Fone does not run on Mac hardware and we recommend installing on non-Macintosh computers.
2. Backup inverters must be of the pure sine wave type.
For procedures to install the Freedom Fone software, hardware requirements, connecting your hardware and testing your SIM cards - see the section Technical stuff.

What does my audience need?
- A phone (fixed/landline, mobile phone, or Skype with call out credit)
- Mobile phone credit if calling from a mobile phone
- Adequate reception if calling from a mobile phone or internet access if using Skype
Updates and maintenance
From time to time you may encounter technical challenges and it is therefore a good idea to have someone technical help purchase, install and set up your Freedom Fone service. The software is periodically updated as new features are released or bugs fixed. For these reasons, it is recommended to have access to a technical person when deploying Freedom Fone (for more information on staffing issues see the Organize your staff chapter).
Explanatory Report
For all kind of reports, the same rules apply as for news: journalists have to stay objective. Their language must be precise and easy to understand. The words they choose have to be neutral, not loaded or emotional. The aim of a report is to inform the listeners objectively, to tell both sides of a story. This way, the listeners can form their own opinion based on the arguments and views presented.
Characteristics of an explanatory report
In a report, the journalist tells the listeners about an event or issue and the various views and positions the key players have on it. Usually reports, like news, start with the most important core and proceed to other main facts, details, then background information. While reports usually focus on current affairs, in an explanatory report the listeners may get information about an issue that is not new (e.g. an epidemic that has already lasted for weeks). Despite this, the topic and the information should be relevant and beneficial for listeners, otherwise they won’t listen. This kind of report is more of a service for the listeners than a news story on current affairs.
Rules for the explanatory report
- A longer report, read by only one journalist or narrator, can easily come across as monotonous and boring. It is recommended that an explanatory report should not exceed 2 minutes.
- Choose to use the form of the explanatory report when you are required to inform the listeners about the background, connections and contexts of a topic.
- Keep in mind the rules for script writing (see our chapter on Script Writing): the more complex the topic is, the more simply it must be presented.
- Be aware of the format of your script: use subheadings, bold text, paragraphs, bullet points. The clear structured format should correspond to the clear structured content.
- Don’t write a dictionary entry, but try to find an interesting beginning to your text mentioning your topic and linking it to your listeners’ lives.
- Skip information that is not useful.
- Keep your listeners as the forefront - if they want to know what to do in order to avoid a life threatening infection - tell them in the first sentence, and repeat it every now and then because it is crucial!
Explanatory Report Sample
The example below is the original text for a health information service around cholera. See what changes you would make, and then refer to the next example showing the changes we made.
Cholera information
Cholera is a very infectious disease which causes severe diarrhoea. Cholera is spread by eating food or drinking water that has been contaminated with Cholera germs. Once someone is infected, the symptoms usually develop within hours or days. The symptoms include extremely watery diarrhoea that is whitish in colour, like the colour of water from cooking rice. Cholera diarrhoea is painless, there are no cramps or other pains like other cases of diarrhoea. There is no fever associated with Cholera and vomiting is common. Cholera does not cause blood in the faeces. 80 % of infected people get either mild, normal diarrhoea, or do not show symptoms. The severe dehydration associated with Cholera can cause death. The best form of Cholera prevention is to establish good sanitation and waste treatment systems. In the absence of adequate sewage treatment, follow these simple rules: if you can’t boil, cook or peel it – forget it. Here are some other tips: Always try to defecate in a sanitary place, and far away from water people will use for drinking, bathing. washing or watering their crops. You save water to wash your hands and wash your hands after going to the toilet. Also wash your hands before cooking or preparing food. Don’t eat food that you can’t trust. Fruits that can be peeled, such as bananas and oranges are fine, but remember to wash your hands with soap before peeling them. Try to drink save water only. Ideally it will have been boiled for three minutes. If this is too difficult even filtering the water through a cloth greatly reduces the chance of Cholera. The ideal cloth is a fine woven cloth. But a cotton sheet or t-shirt folded over 8-10 times might be the best you can do. Most people who are infected with Cholera have no symptoms but are still excreting their germs in their normal stool. So always be careful.
Cholera information improved
What is Cholera?
Cholera is a very infectious disease that is spread when the stool of infected people contaminates food and water. This can happen if people relieve themselves near food and water sources. Another common cause of infection is handling food after handling food after without washing your hands. Cholera causes severe diarrhoea. Diarrhoea is uncontrollable watery shitting that can lead to death.
Signs of Cholera
Once someone is infected, the signs usually develop within hours or days. The signs include vomiting and extremely watery diarrhoea that is whitish in colour, like the colour of water from cooking rice. Cholera diarrhoea is painless. There are no cramps or other pains like other cases of diarrhoea. There is no fever associated with Cholera. Cholera does not cause blood in the stool. 80% of infected people get either mild, normal diarrhoea, or do not show signs. Dehydration, which is the excessive loss of water from your body, can cause death.
How to prevent infection
- Always wash your hands before cooking, preparing or eating food.
- Don’t eat food or drink water, if you can’t boil, cook or peel it. Examples of safe food are fruits that can be peeled, such as bananas and oranges.
- Safe drinking water should be boiled for three minutes.
- You can also filter the water through a cloth to reduce the chance of Cholera. Ideally use a fine woven cloth. If you don’t have one, use a cotton sheet or t-shirt folded 8-10 times.
- Always try to relieve yourself in a clean place well away from water sources used for drinking, bathing, washing or watering crops.
- Make sure to save clean water to wash your hands after using the toilet.
Most people who are infected with Cholera show no symptoms but can still spread germs in their stool. Cholera can kill – so always be careful.
FAQs
This chapter aims to address frequently asked questions relating to Freedom Fone.
Can I use the Freedom Fone computer for other things?
It is recommended that the Freedom Fone computer is only used for Freedom Fone. This is because Freedom Fone is resource intensive, and so if other applications are sharing the system resources, this may interfere with the calls.
Where can I get technical support?
Please see our "Support" chapter for information on how to get answers to your questions.
Why does the menu option selection not appear to work?
Some mobile carriers do not send the DTMF (the tone when a key is pressed) correctly, and Freedom Fone is unable to determine what selection the caller has made.
Farm Radio International
Farm Radio International (www.farmradio.org) is a Canadian-based, non-profit organisation, that assists small scale farmers in Africa with food security. Farm Radio works with over 290 partner radio stations across Africa to train broadcasters, create radio scripts and conduct educational radio campaigns on agricultural topics that can improve the livelihoods of farmers.
"...there are a few shortcomings of radio: if you miss the show, you miss the info; with radio it is not possible to make information available on demand. Radio also lacks a reliable channel for interacting with listeners. This is a pitfall for Farm Radio because although radio is the primary 'media' source of information for farmers, we know that their favourite source is their peers - other farmers!"
-- Bart Sullivan, ICT and Radio Specialist at Farm Radio International
Since January 2010, Farm Radio has been using Freedom Fone to increase the impact of their educational radio programmes and involve more farmers' voices.
The Kuku Hotline, Tanzania
Early in 2010, Radio Maria in Tanzania conducted a campaign on best practices for small scale poultry farming. One specific objective was to help decrease chicken death rates from 60% to 20% with simple, low-cost, very practical advice.
In partnership with Radio Maria, Farm Radio decided to hold a competition to assess how the poultry farmers of the area had been impacted by the campaign. The competition was set up using Freedom Fone's Leave-a-Message (LAM) function and was advertised on-air through a series of radio jingles.
Farmers were invited to call in and comment on the impact of the campaign and asked what they intended to do to improve their farming practices. Awards to winners were 20 colourful Kuku Hotline T-shirts.
"First, I plan to build a proper house for my chickens to keep them safe and care for them - the money I get from their eggs, I will use to improve my business. Secondly, I will open a bank account to save money for my children's school fees. Thanks to the Kuku Hotline, thank you"
-- Neema Mbise, One of the winners, Chicken Farmer in Morogoro, Tanzania
The service received over 1,400 calls in one month. On the final two broadcasts of the campaign, the 20 winning messages were broadcasted on Radio Maria.
The Kuku Hotline became popular because it included the actual voices of farmers on the radio. This encouraged Radio Maria and Farm Radio International to use Freedom Fone to make radio more interactive and create more participatory radio campaigns.
Farmers Phone, Ghana
In Ghana, the Voice Menu function of Freedom Fone was used to share a variety of agricultural information with farmers in two local languages: Akan and Ewe. The farmer could select from a variety of menu choices:
- "To listen to market prices press 1" which would give the farmer updated market prices for the top 3 commodities from 3 local markets in the Volta Region;
- "For a summary of last week's radio program press 2" would allow the farmer to hear a summary of the previous week's broadcast;
- "To leave a message for the radio presenters press 3" would give the farmer a chance to ask a question or leave a message for the programme.
"By providing farmers with up to date market prices they can make informed decisions. For example, once I know that my sweet potatoes would sell for 1.2 dollars/kg in the Abotoasi market and 1.4 dollars/kg at Akatsi market, which is 20 km further from my home, I can decide whether it is worth arranging transport to go the extra mile to Akatsi or not - it might still be too far away!" says Sullivan.
Between January and April 2010, the service received over 4,500 calls. There was a group of about 50 farmers who used the service consistently from week to week and it would take them about two minutes to get the market price information they wanted before ending the call.
Most calls were received before 6 am in the morning, when calls are cheaper. Although call costs remain a challenge, farmers still used the service because they were getting actual value from the information provided.
"We provided farmers with information that was really making a difference to them. And the radio stations we partnered with naturally had the skills and equipment for audio scripting, recording and editing. For them, using Freedom Fone proved very easy," explains Sullivan.
Today, Farm Radio International continues to use Freedom Fone for agriculture related information and have extended their reach to Mali. Opportunities in Uganda and Malawi are also under consideration.
Role of Freedom Fone
- Information-on-demand services
- Participatory educational campaigns
- Providing real-time information to rural audiences

Glossary
A
Allison Voice - A female voice used by Cepstral Voice for voice synthesis.
API - Application Programming Interface - An interface employed by a software application to enable interaction between itself and other software.
Archive - A file, usually compressed, containing multiple files.
B
Backend Sweeper - A service that runs behind the scenes to remove caller records and logs from the system at regular intervals.
BIOS - Basic Input Output System, provides low-level computer configuration.
Bug - Program behaviour other than expected or desired.
Bug Report - Usually an e-mail or an entry in a bug database asking for help with a specific bug. Good bug reports state what software was used (Linux distribution and version, application name and version), what the user tried to do and what was the expected result, what happened instead, and what the user tried in order to fix it. It is particularly helpful to explain how to reproduce the problem, if it is repeatable. Log files of the incident should be attached.
C
Cache - A cache is a part of an information-processing system used to store recently used or frequently used data to speed up repeated access to it. A Web cache holds copies of Web page files.
CDR - Call Data Records
Cepstral Voice - A voice synthesis service to convert text into audio.
Command - Executable file or shell builtin.
Cron or cronjob - A command to be executed automatically on a schedule set with the cron command or one of its variants, such as anacron.
Crossover Cable - A computer network cable that is used to connect two network devices directly to each other without the need for a network router.
CSV - Coma Separated Value - A simple format for a spreadsheet. CSV files are text files where each cell is separated by a comma, and each row is separated with a return. This very simple format is understandable by many different programmes.
D
Default - A value that is used when an input has not been provided.
Demo site - A website that allows you to test and explore the functionality of a piece of software.
DTMF - Dial Tone Modulation Frequency. The tone that is made when a key is pressed on a telephone during a call.
F
Firefox - Firefox is the most popular free and open source Web browser, developed by the Mozilla Foundation.
FLOSS - Free/Libre Open Source Software, licensed so as to guarantee the essential freedoms of software users to source code and reuse. A combination of Free Software and Open Source Software, with Libre added in to emphasize that software freedom is essentially a matter of rights, not price.
Forum - A web-based online discussion tool.
Freedom Fone Service - Describes the information service an organisation is providing for a target audience using Freedom Fone.
FreeSWITCH - The technology used to handle incoming calls and direct them to the appropriate destination.
Frontend Sweeper - A panic button that is used to replace all caller identity information with arbitrary values.
Functionality - The set of tasks that a piece of software can perform.
G
GBV - Gender Based Violence
Gedit - A simple and easy text editor for GNOME. It is UTF-8 compatible, provides tools for editing source code and can be extended using plugins.
GSM - A technology used behind mobile communication
GUI - Graphical User Interface - User interface offering windows, icons, mouse control, multiple fonts, and so on.
I
ICT - Information Communication Technology
IMEI - An unique identification number used in all GSM devices, similar to a serial number.
IP Address - Internet Protocol Address - An IP address is a number identifying a particular computer on the Internet. In the previous version 4 of the Internet Protocol an IP address consisted of four bytes (32 bits), often represented as four integers in the range 0-255 separated by dots, such as 74.54.30.85. In IPv6, which the Net is currently switching to, an IP address is four times longer, and consists of 16 bytes (128 bits). It can be written as 8 groups of 4 hex digits separated by colons, such as 2001:0db8:85a3:0000:0000:8a2e:0370:7334.
ISO - A copy of the contents of a media (typically a CD or DVD) for downloadable purposes, and is then used to create copies.
ISP - (Internet service provider) is a business or organization that provides access to the Internet for its customers.
IVR - "press 1 to access your account, press 2 to speak to a representative ..." The term IVR refers to phone systems we all have to deal with when we dial in to for example top up our mobile account, or talk to tech support. The letters in the acronym stand for Interactive Voice Response. An Interactive Voice Response System is therefore a voice menu structure using dial tones to make selections.
K
Kernel - The Linux kernel, core of the GNU/Linux operating system. kernel.org
L
LED - Light Emitting Diode is a small indicator light.
LHS - left-hand side
Linux - A type of operating system (other common operating systems are Windows and Mac OS). Linux has been popular as a web server for a long time and is now gaining popularity on personal laptops and desktop computers. Linux is free software and open source.
Localisation - The process of translating a product into different languages or adapting a language for a specific country or region. This is done by translators with no need for technical wizardry.
M
MAC - A unique code that is assigned to a network device.
MobiGater - A USB GSM device that accepts a SIM card and allows Freedom Fone to communicate over the mobile channel
MSDSIN - Mobile Number
N
Newfies - A dialler platform that is used to trigger outbound calls.
NGO - A legally constituted non-business organisation with no participation or representation from government. In the United States, this type of organisation is more often referred to as a Non-profit. They may be also called civil society organisations or not-for-profits.
NIC - Network Interface Card allows a device to be connected to a computer network.
O
OfficeRoute - A SIP GSM device that accepts 4 SIM cards and allows Freedom Fone to communicate over the mobile channel
P
PO - Portable Object file extension
POedit - software recommended for the translation/localisation of the Freedom Fone GUI (produces the PO file extension)
POP3 - Post Office Protocol 3, sometimes referred to as just "POP", is a simple, standardized method of delivering e-mail messages. A POP3 mail server receives e-mails and filters them into the appropriate user folders. When a user connects to the mail server to retrieve his mail, the messages are downloaded from mail server to the user's hard disk.
Prompt - a prompt is short sentence you use in your voice menu "to get information on HIV/AIDS, press 1" is a prompt.
S
Screenshot - An image of the current display on a computer screen highlighting a specific scenario.
Script - A script is a program, usually written in an interpreted, non-compiled language such as JavaScript, Java, or a command interpreter language such as bash. Many Web pages include scripts to manage user interaction with a Web page, so that the server does not have to send a new page for each change.
SIM Card - A small chip that sits inside the mobile phone that holds your mobile subscriber identity.
SIP - Session Initiation Protocol
SMS - Short text messages limited to 160 characters sent by mobile phone to mobile phone
SNMP - Simple Network Monitoring Protocol
T
Toggle - In computing, a key or command that is operated the same way but with opposite effect on successive occasions.
U
Ubuntu - A variant of Linux
UI - User Interface
URL - The URL (Uniform Resource Locator) is the address of a Web site. For example, the URL for the World News section of the NY Times is http://www.nytimes.com/pages/world/index.html. Many censoring systems can block a single URL. Sometimes an easy way to bypass the block is to obscure the URL. It is for example possible to add a dot after the site name, so the URL http://en.cship.org/wiki/URL becomes http://en.cship.org./wiki/URL. If you are lucky with this little trick you can access blocked Web sites.
USB - universal serial bus, a standardized technology for attaching peripheral devices to a computer.
V
Version - Updates to software are released periodically, and these releases are referred to as a version of the software. There are different types of version, for example the most recent release of a software which has been tested and is intended for general use is referred to as the stable version, while a very new untested version is the alpha version.
W
Wiki - A web-based software that enables anyone to edit content via a web browser. Wikipedia is the best known example of a wiki.
GSM device
Phone number not available
Go to the Dashboard > GSM channels screen in the Freedom Fone user interface to check the signal level associated with the SIM card you are calling.
On the tables that appear, look for the Signal level column.
For the OfficeRoute
Signal level values for the OfficeRoute can be poor, good or excellent. If the signal is poor please find a better location for the OfficeRoute or extend your aerial to a place where you can get better reception.
Also check that the IMSI number is present for each SIM card in the OfficeRoute. If not, shut down both the computer and the OfficeRoute, ensure that the SIM cards are properly seated and power up your devices again.
For the MobiGater
Signal level values for the MobiGater should read 2 or higher for satisfactory performance. If the signal level value is lower than 2 please find a better location for the MobigGater device.
Also check to see if both the IMSI and IMEI values are populated on the MobiGater tables. If not please shutdown your computer and power down the MobiGater device. Ensure that the SIM card is properly seated and then reconnect the device and power up again.
Calls continuously ring
There are many causes for this problem and we have outlined them in the logical order in which you should troubleshoot.
- An expired License or a not fully licensed OfficeRoute causes calls not to be transferred to the Freedom Fone. To check that you have a full License enter the IP address of the OfficeRoute in a browser and log in. Under the network tab check to see that SNMP is enabled as well as that the License has not expired. If you find that your license has expired or that you don't have all features enabled please contact your supplier of the OfficeRoute.
- eth0:0 which is the network alias has to be set on the computer running Freedom Fone in order for Freedom Fone to communicate with the OfficeRoute. If you issue an ifconfig command (click on the Terminal icon in the centre of the title bar at the top of the Freedom Fone desktop screen) and you do not see a reference to eth0:0 with an IP address of 192.168.1.250 on the output, follow the instructions on setting the network alias given in this document.
- If FreeSWITCH has stopped running Freedom Fone will not communicate with the OfficeRoute. From Freedom Fone navigate to: Dashboard → Health, on the interface that appears, check to see if both the Freeswitch and the dispatcher are running. If both are running a green tick will show against each, if not a red circle will show.
If the FreeSWITCH has stopped for some reason, open the command terminal and issue the following command:
service freeswitch restart
The following message should appear after running that command:
Freedom Fone: Starting Freeswitch freeswitch
If the dispatcher has stopped, run the following command from the command terminal:
/etc/init.d/dispatcher_in reload
This command should be followed by an output shown below:
Freedom Fone: Stopping dispatcher [OK]
Freedom Fone: Starting dispatcher [OK]
After issuing the above commands navigate to Dashboard > GSM channels, refresh the page and check if the MobiGaters / OfficeRoute have registered to your local current time. NB: It may take several refreshes before the GSM devices register.
When done, try calling the numbers inside your GSM devices.
If the SIP server IP address is not set to the IP address of the computer running Freedom Fone, calls to the OfficeRoute will ring continuously. To rectify this open the OfficeRoute interface by typing the IP address of the OfficeRoute into the browser URL window.
An OfficeRoute interface should appear, login with the correct username and password. The default username: Admin and the password; 2n.
From the office route interface click on the “Telephony services” tab at the top of the page.
On the interface which appears , look to your left and navigate to Devices > SIP lines
Use the edit function to edit the IP address of the SIP server. This address should be the same as for the computer running Freedom Fone.
Calls immediately cut off after one ring
This can be caused by a call that is routed to an IVR menu that does not exist. It may be due to an IVR being accidentally deleted during operations.
From Freedom Fone navigate to ; IVR Centre > Voice Menu. On the interface that appears ensure that there is at least one IVR menu set. If none is set, create one using the create button.
For the MobiGaters
If there is at least one IVR menu set on the interface and yet calls keep cutting off, please follow the instructions below:
Open the command terminal and enter the following command:
For version 2.0 users
gedit /usr/local/freedomfone/xml_curl/dialplan.xml
For version 2.S users
gedit /opt/freedomfone/xml_curl/dialplan.xml
This should launch the gedit editor with the contents of the dialplan.xml file displayed. Scroll down the file to a section with a subtitle “Inbound MobiGaters”. The section should look like the code snippet shown below
<!-- INBOUND MOBIGATERS -->
<extension name="inbound_Mobigater1">
<condition field="destination_number" expression="^5000$">
<action application="transfer" data="4100 XML default"/>
</condition>
</extension>
<extension name="inbound_Mobigater2">
<condition field="destination_number" expression="^5001$">
<action application="transfer" data="4100 XML default"/>
</condition>
</extension>
<extension name="inbound_Mobigater3">
<condition field="destination_number" expression="^5002$">
<action application="transfer" data="2100 XML default"/>
</condition>
</extension>
The IVR service numbers that are highlighted above should correspond with the IVR service numbers that exist on your Freedom Fone server. Make sure that the service numbers shown in your dialplan.xml file exist on your Freedom Fone. If the dialplan is directing calls to a voice menu that does not exist simply edit the service number to a valid IVR service number. If you want to direct a specific MobiGater to a Voice Menu other than the default 4100/ 2100 you can simply change the service number to the desired service number of the voice menu you have created.
For the OfficeRoute
If you check the Voice Menus page of the Freedom Fone and see that there is at least one IVR Menu set please follow the instructions below:
Open the OfficeRoute web interface by typing the IP address of the OfficeRoute into the browser URL window. Login by entering the username and password. The default settings are:
username : Admin
Password : 2n
After successfully logging in, click on the “Telephony services” tab at the top of the page . On the page that appears look to your right and click on the GSM routing link, under the link click on GSM.
On the interface which appears ensure that each GSM module is directed to an IVR service number that exists on the Freedom Fone. You can use the edit function to the right of each row to specify the service number of the IVR.
Calls going through but audio being played by laptop speakers
Some laptops may experience a problem in routing the audio back to the caller after answering a call. The audio is then routed to the speakers of the laptop instead of back to the caller via the phone. The caller will experience silence on her phone although the phone will show that a call is in progress. This is an issue to do with the USB of the laptop and is usually experienced when running two MobiGaters on adjacent USB ports. To rectify this follow the instructions below:
- Shutdown laptop and power off MobiGater
- Remove one of the adjacent MobiGaters and plug it in another USB which does not have anything connected adjacent to it.
- Reboot your Laptop and start MobiGater.
OfficeRoute does not display on GSM channel page although inbound calls being answered
This is usually the case when you change the default IP address of the OfficeRoute 192.168.1.46 to something else. Freedom Fone uses the IP address of the OfficeRoute to capture setting information such as IMSI number, Network registration,Operator and Signal level.
To rectify this open and edit the config.php file using the following command:
For version 2.0 users
gedit /usr/local/freedomfone/gui/app/config/config.php
For version 2.S users
gedit /opt/freedomfone/gui/app/config/config.php
Change the IP address of the OfficeRoute in the config.php file to the new IP address that you have assigned the OfficeRoute. The section you edit should look like the code snippet shown below;
config['OR_SNMP']= array(
array('ip_addr' => '192.168.1.46' ,
'community' => 'public' ,
'object_id' => '1.3.6.1.4.1.6530.4.2.2.1'
));
When done save the file and refresh your GSM channels page on Freedom Fone, you should see the registered OfficeRoute.
Improved Hardware management
Now that we have added SMS Sending, providing tools to assist with device management has become a priority. The challenge is actually with detecting USB GSM dongles and configuring them correctly.
Buying USB GSM voice enabled dongles - some advice
We have tested Freedom Fone with Huawei E173 and E1550 dongles. These dongles must be unlocked and voice enabled.
We have come across variations of these dongles which have the same or very similar model numbers but which have voice functionality disabled and do NOT work with Freedom Fone. Before you buy one of these dongles get the seller to confirm that they are unlocked and voice enabled.
DC-Unlocker is a useful free utility that can be used to detect a dongle's settings/features - Download a copy from https://www.dc-unlocker.com/downloads.
Configuration options
It is possible to configure:
- One or more OfficeRoute devices to send and receive SMSs and receive phone calls
- One or more Huawei dongles to send and receive SMSs only - this configuration is managed by an application called Gammu
- One or more Huawei dongles to receive SMSs and phone calls - this configuration is managed by an application called GSMOpen
It is not currently possible to configure a USB GSM dongle to handle incoming calls and send SMSs.
The Hardware Setup Wizard will associate your device(s) will the relevant applications based on your answers to the questions asked.
Hardware detection and setup of USB GSM dongles

To assist with the complexity of managing and configuring USB GSM dongles, we have developed new guidelines and provided 2 new scripts.
For full details on how to use the Discovery & Setup Hardware Wizards please see the latest version of the Sharicus_2S7_developer_guide.
If things have become confused and you want to reset all Freedom Fone references to telephony devices in the system (as displayed on Dashboard → Active GSM channels and Dashboard → Service mapping pages in the Freedom Fone user interface), see Reinitialising telephony device detection settings in the Sharicus_2S7_developer_guide.
Map device to service
If you have configured one or more USB devices for Voice services (FreeSWITCH), you must map them to a voice service (IVR or LAM). Under Dashboard → Service Mapping, you can select an IVR or LAM for each voice-configured USB device. Once you have selected the services of your choice, you must press the 'Create Dialplan' button, and the FreeSWITCH dialplan will be updated with your choices
Test your devices
If things don't work as you expect, it may be that key services like FreeSWITCH, the Dispatcher or Gammu daemons haven't been restarted. The easiest thing may be to restart your server and run your tests.
Troubleshooting USB dongles
See Troubleshooting dongle settings in the Sharicus_2S7_developer_guide.
Installation
Installation does not start
If you notice when installing that your computer loads straight back into your previous operating system, there may be an issue with your BIOS boot order settings.
The instructions on how to get into the BIOS settings varies for different computer models. Please consult your computer's manual for more instructions.
You may also fail to see the first screen in the Installation sequence if your Freedom Fone install DVD has defaulted to LiveCD mode. This happens by default if you wait too long before selecting the Install Custom Live CD option.
Installing the software
As a start, whether you just want to try and evaluate Freedom Fone or install it for good, the first step for you is to get a proper Freedom Fone installation DVD. For that, you can either download the software as an ISO file from the Freedom Fone website www.freedomfone.org/downloads or, if you have bandwidth constraints, you can request the DVD to be sent to you directly by Freedom Fone. Just send an email to info@freedomfone.org!
If you choose to download the software, you need to burn your Freedom Fone installation DVD. To do so, remember that ISO files are disk image files: do NOT try and 'file copy' the image directly to a DVD - it must be written as an image file to the DVD. Use the Record a disc from disc image feature from your disc burning software.
... Got it?
Getting Started...
Note: before you start using the DVD, we recommend you back up your computer as a common security procedure.
Once you have your Freedom Fone installation DVD, just insert it into the DVD drive of your computer and reboot your machine. The system will boot from DVD and the screen below will appear, displaying different options you have to get started with Freedom Fone:

Evaluating Freedom Fone
If you only wish to play around with Freedom Fone, without installing the software, just do not do anything when the above screen pops up. The LiveCD option is the default option and it will automatically go into live mode - you might have heard someone mention "running a system live": this simply means running the software from the installation media - such as a CD/DVD - without installing it on your hard drive.
You can then play with the Freedom Fone interface in the live mode, and when you are done shutdown and eject the DVD.
Please always remember that the LiveCD option does not install Freedom Fone permanently to the hard drive.
Installing Freedom Fone
To install Freedom Fone, select the option which lets you install on your hard drive: install - start the installer directly and press the Enter key. Then follow the steps below.
This procedure will install both the Ubuntu Operating system and Freedom Fone on your computer.
Important warning: remember that Freedom Fone is a system replacer which requires a dedicated computer; the installation will erase from your hard disk your existing operating system, together with all your data. Make sure you have backed up your important data before you start the installation procedure.
Install Procedure
Please note that during the installation process, the system might take some time to move on between each screen; this depends on the hardware specifications of your computer.
SCREEN 1
The first screen that comes up prompts you to select the language to use during installation.
English is the language selected by default, but you might want to choose another one. Do so, and press Enter or Forward.
SCREEN 2
The next screen you'll get to see is the location map.
Select your location, either from the map or using the pull down menu. Press Forward.
SCREEN 3
This screen is for your keyboard layout.
Select the option that suits you best, and Press Forward.
SCREEN 4
The next screen allows you to choose whether you want to install Freedom Fone on the entire hard drive or side by side with another operating system that may be on your PC already. We strongly discourage that you install Freedom Fone side by side with another operating system for a live deployment. For demonstration purposes you may do so but this is a complex process which requires specific knowledge about computer partitioning. Only for advanced users!
For now, select the Erase and use the entire disk option.
Remember that this will erase all that is on your hard disk, including the operating system. If you have not saved your data at this stage, select the "Quit" button to quit the installation process and restart from the beginning of the procedure after you have cleared up your computer.
Otherwise, press Forward.
SCREEN 5
After selecting to use the entire disk, you are taken to the next screen which prompts you to set up your user name and password, and name your computer:
- Type in your name and the username you want to use each time you log onto Freedom Fone.
- Take time to select a solid password as your system may carry information that could be a security concern if accessed by unauthorised users.
Here are a few tips for a safe password:
- keep it unique (only for your Freedom Fone access)
- make it long and complex enough so that it is difficult to guess
- You might alternate numbers and letters or special characters for your password, while finding a trick to remember it - example: WATER4mydog.
- Set the name of your PC making sure that the name you choose does not include any spaces.
- For log-in options, we recommend that you choose the option require a password to log in for security reasons.
Press Forward.
SCREEN 6
This will only be seen in the case of side-by-side installations.
SCREEN 7
The last screen will complete the installation.
Make sure you are happy with all the choices you made on the previous screens (language, login name...). If you are not, press Back and repeat the steps 1 to 6 above. Otherwise, press Install.
The actual installation process begins. The installation may take a while depending on the hardware specifications of your machine.
Once installation is completed, the system will automatically eject your DVD and you will be prompted to restart your system.
Logging in
After restarting, here is what you will see:

Occasionally Ubuntu might fail to restart the first time after installation. If this is the case, just manually reset your machine, and it should reboot successfully. At the log in prompt, enter the user name and password you have set in the installation process.
After logging into Ubuntu, click on the Freedom Fone icon on the desktop to launch the Freedom Fone administration page. Freedom Fone version 2.S comes with a login screen to restrict access to unauthorised users.
The default username and password are as follows and can be changed later through the User management interface
User name: Admin
Password: thefone

Once you have successfully logged in you can move on to the next chapter Preparing SIM cards before you set up your GSM device(s).
Introduction
Freedom Fone is designed to get an information service up and running rapidly, within a matter of hours of installing the software. You can just go ahead and do this and it can prove to be very effective with very little planning or set up. This makes Freedom Fone ideal for contexts where rapid deployment is necessary. However if you have the time and resources you may wish to consider spending more time on planning and producing your Freedom Fone information.
If security of information from and about your audience is a big issue then look at the chapter on security.
If you decide to dedicate the resources to planning then this section outlines the steps you can take to create your information service:

Know your audience
The most important part of your Freedom Fone Service is knowing your audience. As you build the service, it is your audience who will be calling in to use it, so it is worth spending some extra time to get to know more about them. The better you know your audience and their information needs, the more effectively you can design the service so that it works for them!
The following are some thoughts for you to consider as you get to know your audience better.
What languages do your audience speak?
It is possible to make your Freedom Fone Service available in multiple languages to reach a wider audience; this also increases the amount of work required in preparing audio content. Decisions about what languages you will provide your service in will impact who uses the service and the value they attach to it.
What is the age of your audience?
Young people tend to be more technology savvy when it comes to using mobile phones and will likely find it easier to learn to use the Freedom Fone Service than an older generation. As you design the service, keep in mind how to best communicate with your target age group.
Where do they currently get information?
It is quite possible that your audience are getting the information you are proposing to offer through other means at the moment. It is useful to find out as much as you can about these sources and assess their strengths and weaknesses. This will guide the design of your Freedom Fone Service to improve upon existing sources and offer new value.
What do they consider valuable?
If a caller finds the information you make available valuable enough, they will bear the cost of making the call to your Freedom Fone Service. Find out what makes your information unique and consider how to prepare it in a concise way so that it is smoothly accessible over the phone.
What does your audience find funny?
Humour is an excellent way to keep people coming back to your Freedom Fone Service again and again. Find out if there are comedians, jokes or types of entertainment that you could integrate into your service to keep it entertaining and informative at the same time.
Income levels of your audience?
Typically those with a higher income level will spend more time on your Freedom Fone Service compared to those with a lower income. Many people are conservative with their mobile phone airtime so it is important to consider who you want to reach and what they will consider valuable enough to make that call to your service.
What mobile networks do people use?
Certain mobile networks may be more popular with your target audience than others, this can help guide you in many ways including approaching a mobile network to partner with, for example to get a toll-free number. It is also possible to take advantage of certain tariffs and promotions offered by a network to lower the cost of calls.
Conduct a Focus Group Discussion
One excellent way to further conceptualize and design your Freedom Fone Service is to invite the very people who will be using it to talk as a group! If you can arrange to travel to where the audience is based and make it easy for them to participate you will increase your chances of getting a higher number of participants.
Consider dividing the participants into three groups: Adult men, Adult women and youth - this can help you get different perspectives and allows participants to share more freely.
Usually, the outcomes from these discussions will be very helpful in refining your initial ideas about the Freedom Fone Service into something even more attractive and useful to your audience.
Setup a stakeholder meeting
The outcomes of the focus group discussion with your audience can be used to gather all the stakeholders involved including the ones who will be the information sources that will create the content for your service. A participatory process of engaging this group with a facilitator to lead the process can help ensure that your service is relevant, realistic and most importantly - of value to your callers.
Educating your audience
For many callers this will be the first time they have used an Interactive Voice Response (IVR) system - they may need some extra help in understanding how to use the service/technology. Here are some possible ways to introduce them to your service:
Use the radio to demonstrate
A familiar and likeable radio presenter could be a perfect candidate for demonstrating and introducing your audience to how to use your Freedom Fone Service. By making an example phone call to your service live on-air through the radio, your audience can hear an actual example of your Freedom Fone Service and how to interact with it. The radio presenter will gently guide them through the steps. This broadcast can be recorded and replayed as a radio spot throughout the day on the radio.
Follow up with one-time callers
If IVR is a new experience to many of your audience they may hang up in the first five or ten seconds of their first call because they are uncertain of what to do. Consider having a real person follow up with these one-time callers with a phone call to ask the caller if they need any help with using the service or have any questions. This also builds a nice connection between you and your audience.
Downstream training in public places
Public places where many of your audience might be gathered on a daily basis such as markets, clinics, churches, mosques, bus stops etc can be an excellent place to demonstrate the usage of your service. Consider having a battery powered PA address system or loudspeaker connected to a mobile phone and demonstrate how to use the Freedom Fone Service. This can also be an excellent place to hand out stickers, postcards or other marketing materials advertising your Freedom Fone service phone numbers.
Checking in with your audience
Are you on track? See the chapter Monitoring and evaluation.
Kubatana Audio Drama
The experience of Freedom Fone in Zimbabwe has shown that high call costs can be a challenge to getting callers to access information through Voice Menus. In 2009, the civic activist platform Kubatana (www.kubatana.net) used Freedom Fone to launched Inzwa, a call-in news headline service. They followed on with a constitutional reform information service, but came to realise that due to the high cost of phone calls, callers were more willing to pay for news and entertainment than civic information.
To test their entertainment theory, Kubatana experimented with micro audio dramas and Freedom Fone's Voice Menus. The dramas comprised 4 to 5 short audio episodes of roughly 2 minutes each, with the episodes each finishing with a compelling hook to the next in sequence. The idea was to use edutainment as a means of sharing information that audiences would otherwise find tiresome or difficult to consume. The episodes were kept short to minimise call costs.
Launched in June of 2010, Tariro on Top was an audio drama that raised awareness about sexual harassment in the workplace in Zimbabwe. The drama is about a chauvinist boss, Mr Kunaka, who is used to expecting sexual favours from his secretaries. Matters take an unexpected turn after he meets Tariro, a woman who is prepared to risk her job by rejecting his advances.
Below follows a transcript of the audio drama where Tariro, still a new employee, meets Mr. Kunaka:
FELICITY: Uh-uh, jairai asikana. Hmmm your hair is so nice! What have you done? Wakaitirwa kupi?!
TARIRO: Oh, thanks Felicity. Yah, you know, I thought now I have been transferred to this office to work for Mr-Most-High-and-Mighty-Kunaka, I should be looking really professional. That's why I thought short was maybe better. I don't want to be a secretary forever handitika, and if I can impress Mr Kunaka with my work . . .
FELICITY: Ahhh, my dear, Tariro, listen. About impressing Mr Kunaka -
MR KUNAKA: Hello ladies! Uribho Felicity, Uribho Tariro. Did you have a good weekend?
TARIRO: Yes, thank you Mr Kunaka. And I want you to know that I'm very pleased to be finally working in this office.
MR KUNAKA: Excellent, excellent, well, we are pleased to have you here I'm sure. I've always thought you had a lot of . . . potential.
Following on from the success of Tariro on Top, the Kubatana team created two other micro audio dramas - Beckham in DZ and Big Dhara - to highlight issues troubling young sexually active adults. Focus discussion groups were organised to identify and discuss common issues and thereby inform the script writing process.
To minimise the loss of audio quality across mobile phone networks, Kubatana used a professional studio to record high quality audio files. They also engaged local drama students to add life to the characters' voices. Aware that their audio files eventually had to be downsampled for Freedom Fone, Kubatana made sure to start the process with quality recordings.
To promote the micro audio dramas, Kubatana make use of their extensive mailing list of over 10,000 addresses and SMS list of over 22,000 numbers. To engage new listeners they flight adverts in local newpapers and print colourful flyers that are handed out for free at traffic intersections. Call data Records show that advertising a service this way often increases the number of callers.
"Freedom Fone opens doors. It's a new way of sharing information with an offline target audience. The popularity of Tariro on Top revealed that a service which deals with a social issue in an entertaining manner with strong characterisation and dramatisation was most popular. Call lengths were up to 10 minutes at a time which shows that people will pay for a service they are interested in."
-- Amanda Atwood, Content Manager, Kubatana Trust of Zimbabwe
Kubatana encourages feedback on the audio dramas and makes use of the Leave-a-Message (LAM) and Incoming SMS functions to receive critique and suggestions.
Role of Freedom Fone
- Creating an information-on-demand service
- Addressing social issues with edutainment
- Integrating the collection and dissemination of information
- Strengthening connections between Kubatana and their audience
Leave a message (LAM)
The Leave-a-message or LAM function is an effective way of establishing two-way communication with your callers. With the Leave-a-message function the caller can leave a question or comment in audio form on your Freedom Fone system. Audio messages enable your callers to express themselves more freely and Freedom Fone captures those messages without loss of meaning or character. The content left by your callers can be played and listened to from the Freedom Fone interface. In addition to being a platform for leaving questions, the Leave-a-message function can be useful as an alert platform for callers to alert you on issues that need your attention. Content left by callers can also be re-used, for example you could select 5 stories submitted for a competition using LAM, re-broadcast these and allow the public to vote for their favourites.
Functionality
A Leave-a-message function can be either a part of a Voice Menu or it can be a stand alone service. As part of a voice menu the Leave-a-message function will be allocated a digit by the Freedom Fone administrator, which a caller can dial to access it. When the Leave-a-message is set up as a stand alone service, the caller will be directly connected to the service without dialing any key and they can record a message after hearing a beep and then hang up.

The advanced Leave-a-message service allows the caller to:
- Record a message
- Listen to their recorded message
- Delete and record a new message OR
- Save their message and exit

By using the buttons # (hash), * (star), 0 (zero) and 1 (one), the user is able to navigate through the menu according to the illustration above.
The caller's selection after leaving a audio message determines whether the simple or advanced functionality is used by the system. If they hang up directly after leaving a audio message, the message is saved; if they press the # key after leaving their audio message, the system will await further key selections to determine what should be done with the audio message. If they fail to select 1 to save their message before hanging up (having pressed #), their audio message will be deleted.
Callers’ audio messages are displayed in the Leave-a-message Inbox.
The Leave-a-message Inbox
Visiting Message Centre > Inboxes > Audio Messages will provide you with access to all of the Audio Messages left in the Leave-a-message inbox. Callers’ audio messages can be titled, tagged, categorised and rated. They can also be archived if required – in message edit view the status field can be used for this purpose. Each audio message can be exported as an .mp3 file using the download icon
.

Creating a Leave-a-message Menu
Message Centre > Manage LAM and click on the Create New button.
If you wish to make use of the Advanced Leave-a-message prompts, click advanced options at the bottom of the screen, above the Save button. You will need to provide the following audio files:
- Instructions: The instructions file specifies the instructions the caller has to execute to review their message.
- Invalid: The invalid-sound attribute specifies the message that is played when a caller makes an invalid entry.
- Goodbye: The Goodbye message is played when a caller makes too many invalid entries or too many timeouts occur. This file is played before disconnecting the caller.
Saving this will create your Leave-a-message which can now be linked to from your Voice Menus.
LIRNEasia Crisis Response
LIRNEasia (www.lirneasia.net) are a regional information and communication technology (ICT) think tank active across the Asia Pacific. They began working together with one of Sri Lanka's biggest NGO's, Sarvodaya (www.sarvodaya.org) in June 2011 to use Freedom Fone in emergency response operations.
Whether during a flood, earthquake or tsunami, governments or emergency services usually have a very short time to send out a warning alert to a large and diverse population around the affected area. In such situations, the rapidity of response and accuracy of the information provided by any disaster management system is of the essence. This creates a great need for voice based communications to complement an initial SMS text alert.
"The character limitation of SMS limits the amount of information we can send when alerting the first responders in an emergency. If we could deliver a short wake-up text message and a localised descriptive voice message, that would be much more effective. That's where we found Freedom Fone very useful."
-- Nuwan Waidanyatha, research fellow at LIRNEasia
Sarvodaya plans to combine SMS alerts (sent using Sahana or other bulk SMS applications) with Freedom Fone's Voice Menus function to share important updates with villagers. SMS alerts will be sent to a network of trained individuals in each village - known as first responders - with an additional request to phone Sarvodaya's Freedom Fone lines for more detailed information about the evolving crisis.
Feedback, situation reports and requests for information and help from the field will be facilitated through the Leave-a-Message function, as Nuwan Waidanyatha describes further:
"When Sarvodaya first-responders assess the damage and report the incidents for rescue and relief actions they call Freedom Fone to leave a message. For example, several students evading the flood waters are stranded on a building and need immediate assistance. This message is received at the Sarvodaya incident command center and is processed to deploy the required resources."
When Freedom Fone's Campaign Dialer function is released in late 2011, it will be possible to automate call-outs to the list of numbers in a Freedom Fone Phone Book. When recipients answer their phone, they will be connected to a Voice Menu with updated information about the crisis. This feature can make sure people are alerted and informed of a crisis in the event that first responders fail to receive the initial SMS alerts.

Sarvodaya's Emergency Response Team field tested Freedom Fone in a number of different districts in Sri Lanka. They found that Freedom Fone provided a much needed structure for complementing early warning alerts and for receiving situational reports from the field once a disaster has struck.
This experiment points to the importance of integrating voice based communications as a complementary feature in any emergency relief operation. Voice based solutions not only provide more information than SMS, they also provide an immediate solution to language challenges faced by text communication. In many contexts languages are not supported by SMS, some audiences may be illiterate or simply a culture may be more predisposed to oral communication.
"From a global perspective, in our parts of the world people are vocal. We do business with voice. We don't write big memos, we don't write big e-mails, you just pick up the phone and you make a call, you talk to the person and you do your business. From that perspective Freedom Fone positions itself naturally in a very good way," says Nuwan Waidanyatha.
Based on these trials Sarvodaya is now implementing Freedom Fone as part of their emergency response procedures.
LIRNEasia is further investigating how Freedom Fone integrates with the SAHANA disaster management system and other open-source platforms active in crisis communications. Details of this report are available at http://lirneasia.net/projects/2010-12-research-program/ff4edxl/
Role of Freedom Fone:
- Facilitating rapid response in a crisis situation
- Communicating across literacy and language barriers
- Integrating with other open-source systems
- Flexible interaction with geographically dispersed audiences
Localise user interface
Freedom Fone facilitates PO based localisation. For more technical information on how to extract all strings into a PO file, read the Localisation section of our Developers' Guide.
Freedom Fone have already localised the user interface into various languages that you can take advantage of. If you would like to change your version of Freedom Fone into a language more suitable for you, follow these steps.
The example provided is for adding a French localisation.
Download a copy of the latest French language file from the Freedom Fone website.
Copy your localised po file to the Desktop on your Freedom Fone server. If it has a different file name, rename your localised po file to default.po
Open a terminal window (by clicking on the Terminal icon in the centre of the Title bar at the top of the Freedom Fone desktop screen) and create a new folder with the three letter ISO code (ISO_6393) for the new language. Make sure to use international conventions to name your folder. For more information visit http://www.sil.org/iso639-3/codes.asp
For 2.0 users
cd /usr/local/freedomfone/gui/app/locale
sudo mkdir fre
cd fre
For 2.S users
cd /opt/freedomfone/gui/app/locale
sudo mkdir fre
cd fre
Create a folder called LC_MESSAGES under your new language folder
sudo mkdir LC_MESSAGES
cd LC_MESSAGES
Copy your localised default.po file to the LC_MESSAGES folder
cp /home/manguensis/Desktop/default.po default.po
Important: Please note that the folder name 'manguensis' may change if you are using a different version:
v2.0.x = sekowei
v2.S.7, 2.S.8 = sharicus
v2.D.x = suyo
Change permissions to make default.po executable by all users
chmod a-x default.po
Next, we need to add the new language as an option to the dropdown language selector on the Freedom Fone Dashboard > Settings page.
Open the CakePHP configuration file
For 2.0 users
gedit /usr/local/freedomfone/gui/app/config/config.php
For 2.S users
gedit /opt/freedomfone/gui/app/config/config.php
and add your language to the bottom of the $config['LANGUAGES'] variable. Make sure to add a comma to the end of the line above your entry.
config['LANGUAGES']= array(
'eng' => __('English',true),
'fre' => __('French',true),
'por' => __('Portuguese',true),
'esp' => __('Spanish',true),
'swa' => __('Swahili',true)
);
In the background, CakePHP applies the selected locale in the AppController (before Filter).
To test your localisation, go to the Freedom Fone Dashboard > Settings page and select your new language option.
Logging in
Note: This section assumes that you have already installed the Freedom Fone software, connected your hardware and tested your SIM cards. All these procedures can be found in the section Technical Stuff.
When you open the Freedom Fone interface, you will be presented with a login screen which you must be authenticated before you can continue.
The default login details are:
User = Admin
Password = thefone
To ensure a higher level of security, please change the default login details when first logging into Freedom Fone.
If you cannot login with these details, contact your Freedom Fone administrator for up-to-date login information.
Micro Audio Drama
One of the ways to be more creative with your audio content is to produce micro audio dramas, which when done well, can be compelling and interesting while delivering an important message. Each episode should be no more than 2-3 minutes in length.
Our tips
Take advantage of local dramatists, particularly those with some experience in "drama for change" for radio - writing dramas for audio is quite difficult, where you have only a voice to convey an idea, no gestures, clothes or facial expressions.
Use local actors or radio voices - they will have some experience with conveying a message using tone, pitch and speed, and this may significantly reduce your recording time. It may also offer the secondary benefit of having your audience recognise a well-known voice and increase the popularity of the service.
Limit the number of characters and the complexity of the plot. We recommend a maximum of 4 characters. Choose actors with voices that will be easier for the listeners to differentiate between - young, old, male, female, high voice, low voice etc.
Avoid background noises e.g to illustrate that your actor is entering a bar - these can be confusing over a telephone and your message may well be lost. Also avoid large blocks of extraneous material e.g lead-in music - if your audience is paying for the call, these wasted periods will be annoying.
Repeat important messages as often as possible without being boring - just in case someone misses the point through an intermittent connection.
Depending on your format, it is best to offer several shorter episodes as opposed to one long drama. In the event a caller runs out of airtime, or loses his connection, they can call back and go directly to the episode they wish to hear - without having to start from the very beginning all over again.
You may wish to make all episodes available immediately - to maintain audience interest and reduce your advertising costs. Large intervals between episodes may result in callers having forgotten previous episodes / the number to call / when the next episode begins etc.
Monitor and evaluate
Once your Freedom Fone service is up and running, it is important to keep a finger on the pulse of your service and to periodically monitor its success and impact. Freedom Fone has some inbuilt tools that can be used to track caller usage of your service. In the chapter Organise your staff, we make some recommendations about assigning the task of monitoring and analysing your system data.
Ways to monitor and evaluate your service:
- Focus group discussions: Arrange to visit communities where your audience is based and are prepared to talk about your service. This face-to-face communication can not only help you evaluate your service but also provide you with new ideas!
- SMS polls: You might like to try polling your audience with a simple closed question, such as "Have you found our content useful?". This could be sent out to callers by making a voice menu explaining how to vote, sent as a bulk SMS to a list of numbers or by using one of your advertising channels.
- Competition: You might start a competition, asking your callers to submit their ideas for content, with a small prize for those interesting contributions which are implemented
- Call data records (CDR): Freedom Fone keeps track of usage statistics on all incoming calls and SMSs (see chapter on Statistics in section: "Setting up").
- Number of callers - You might map the number of calls at the beginning of your campaign and watch to see if they grow, you should notice peaks and troughs around advertising and education campaigns, new content, polls and competitions.
- Length of calls - how long your callers are staying on the line? This may indicate that your content is too long (and therefore too expensive), or not engaging enough, or technical errors and a misunderstanding of how to use the menus may also be indicated.
- Popular content - which content your callers are accessing, which may help identify which information they consider more useful and relevant. Contacting one-off callers might be helpful in identifying which barriers prevented them from accessing your service again.
- SMS poll statistics - will show how many callers participated in your poll, and the number of invalid votes will help you evaluate how successful your caller education campaign has been.
- Phone surveys: Once you have extracted and analysed your CDR stats you can create two lists of groups of audience members to survey through a simple phone call:
- Top 20 callers: These are your regular customers. Try sending them an SMS and ask them if they are willing to participate in an audience survey. You can then prepare a short survey to be conducted over the phone - this will help you evaluate and refine your service, especially focusing on what people like about your service.
- One time callers: It is just as important to also contact people who are not using your service regularily - they only called your system once and never called back. Surveying them can help you find out how to improve your service and remove barriers to its use.
What are some of your strategies for Monitoring and Evaluating your service?Networking
Network card is not recognised after hibernation
This is a bug in Ubuntu. Your interface names such as eth0 are assigned to a physical interface, specifically the MAC address of that interface. When you hibernate and then try to restart, the system tries to assign a new MAC address to your NIC. So when your MAC address changes the system thinks it’s a new network card and assigns the next free name, lets say eth1.
However your network configuration file is still referring to the old name eth0. So basically you end up trying to apply configuration to a NIC that doesn’t exist, while there is a new NIC with no configuration. Basically no more network…
So how do you fix it?
Make a backup of the 70-persistent-net.rules file:
sudo cp /etc/udev/rules.d/70-persistent-net.rules /etc/udev/rules.d/70-persistent-backup
Now when you have done a backup remove the file
sudo rm /etc/udev/rules.d/70-persistent-net.rules
Reboot the machine
reboot
So basically that just deleted all of the old MAC address to name (eth0) mappings, so when the system boots these should be correctly created again.
Network card is not recognised on new installation
Not all Network cards have drivers which are supported by Ubuntu. It may happen that after installing your Freedom Fone on a computer, you find that the Ethernet card does not appear when you issue the ifconfig command. The solution to this can be to change the Ethernet card. When choosing a network card to replace, try and get something that is not the latest, as usually Ubuntu takes time to update its driver database.
If you don't have another network card, you can connect a USB GSM modem to the computer or laptop and connect to the Internet and then follow the instructions below. If you don't have the USB modem, you will have to do this on another computer with Internet connectivity and then transfer the files you would have downloaded.
Instructions
To download, compile and install the driver, first go to http://linuxwireless.org/download/compat-wireless-2.6 and download the file named compat-wireless-2.6.tar.bz2 (you can't download it in the terminal because of anti-hotlinking). Save it to your desktop. Then run these commands in a command terminal:
sudo apt-get update
sudo apt-get install build-essential
cd ~/Desktop
tar -xjvf compat-wireless-2.6.tar.bz2
cd compat-wireless-2.6.39-1/drivers/net/atl1c
make
sudo make install
Then reboot. Hopefully your Ethernet will work automatically after reboot; if not, run:
sudo modprobe atl1c
to insert the driver.
NB: Although the drivers are included in the compat-wireless stack they are actually drivers for an ethernet card not the wireless card. In the example I chose the compat-wireless-2.6.39-1.tar.bz2 because it is the latest stable release for the kernel I am using. Whenever you look for drivers in future, choose the latest stable release for the kernel you are running on. To check the kernel version issue the command uname -r on the command terminal.
Setting network alias permanently
Freedom Fone sets the network alias on eth0:0 at boot time via the /etc/rc.local script. This setting is not permanent and is set each time you boot up. If for some reason the networking is not enabled when you boot up the alias cannot be set. This presents a challenge since Freedom Fone uses this alias to communicate with the OfficeRoute. In such a scenario, in order to get Freedom Fone working you will have to enable networking and reboot the machine.
To avert having to reboot the machine every time you forget to enable networking before rebooting, make the following additions to the
/etc/network/interfaces file (click on the Terminal icon in the centre of the Title bar on your Freedom Fone desktop).
Instructions
sudo gedit /etc/network/interfaces
Append the following configuration:
auto eth0:0
iface eth0:0 inet static
name Ethernet alias LAN card
address 192.168.1.250
netmask 255.255.255.0
broadcast 192.168.1.255
network 192.168.1.0
Save the file and restart the network with the following command:
sudo /etc/init.d/networking restart
From now on, if the eth0:0 does not appear after boot because networking has been disabled, you will simply enable networking by right clicking on the wireless network icon at the top task bar, and then issue the command above for restarting the network.
News Summary
Local news can be especially attractive for listeners – mostly because people are interested in what happens in their neighbourhood. Proximity adds value to the news.
There are two approaches to finding local news. Either something happens in your town/area, or you find the local angle on a national or international news item. For example, a government or diplomatic controversy between your country and a neighbouring country affects the citizens in your town who have origins in the other country.
Characteristics of news
- They are topical issues
- They are of general interest or of interest to a considerable audience
- They are relevant to the listeners
- Something that happens for the first time, or something that is the biggest or fastest, may also be news
- News may be tragic, or arouse sympathy, anger, or laughter
What is news
- Action taken by government, the opposition, parliament, political parties, NGOs
- Political developments or decisions
- Social developments, conflicts
- Conferences, gatherings or demonstrations
- Natural disasters
- Accidents
- Crime
- Sports
- The unusual or extraordinary
- Human interest stories
- The weather
Where to get news
- Ministers, officials, political leaders
- Police
- Hospitals
- Press releases
- Internet
- Newspapers, magazines
- Radio programmes
- Personal contacts
- Through personal observation
Tasks of a local news editor
- Select the news items
- Check the news items
- On a local level it might be necessary to research facts that might result in news
- Ask yourself: is the source reliable?
- Cross-check the information: mention your sources in the text, especially when the information is not fully confirmed.
- Deciding the order of the news: the classical order is to start with political and economic topics and proceed with cultural topics, sports news and human interest stories
- Write the news
- Present or record the news and make it available for callers
News content
The core of a piece of news is information that answers 7 questions:
- Who was involved?
- What happened?
- When did it happen?
- Where did it happen?
- How did it happen?
- Why did it happen?
- What's the source?
This information is called the "lead" and is the beginning of the news. Then further details can be added, the background of the news explained – but often there is insufficient time for details and background.
The format of a Freedom Fone news bulletin
A Freedom Fone news bulletin has an overall length of about 2 minutes and includes 4 pieces of news, each about 30 seconds long. Each bulletin starts with the sentence "The news from … (town/area) on … (day, week)".
News content example
The text below is an original text to work with - try to implement the tips and tricks throughout the Content Production chapter to improve this text, then check it against how we improved it!
News headlines
In today’s news..Teachers threaten strike…Street vendors fight back…Evangelical churches ban TB Joshua …Crocs attack 2.
Teachers unions threaten to strike if salaries are not reviewed by government this month. Reports from The Daily News say that the unions differ about strategy but agree that long standing issues regarding the welfare of teachers must be addressed urgently.
Unions are demanding $538 a month for the lowest paid teachers, with additional allowances expected for those teaching in rural schools. Government has been slow to respond in the past and many teachers believe strike action is their only option.
There was chaos in Harare’s city centre this morning when municipal police clashed with street vendors. The municipality is on a cleanup campaign to drive out vendors selling at undesignated places. Some vendors resisted by throwing stones at the police as they confiscated goods. Several people were injured in the incident.
Evangelical churches in Zimbabwe say that controversial Nigerian prophet, TB Joshua, is not welcome in the country. They say that TB Joshua’s teachings are a “deviation from the Bible and more connected to occult practices”. The spokesperson for the organizers of the National Day of Prayer, Reverend John Chimbambo, yesterday said that the committee did not normally invite foreigners to the National Day of Prayer set for May 25 this year.
Zimbabwean fisherman, Frank Trott, was killed on Thursday by a giant crocodile after attempting to rescue a friend near the Chirara fishing camp on Lake Kariba. Trott’s friend was attacked by a crocodile whilst wading in the water late in the evening. Trott, aged in his seventies, was seized by a second crocodile while responding to his friend’s cry for help. This is the second dramatic crocodile attack in a month.
News headlines improved
Harare, May 10. In today’s news..Teachers threaten strike…Street vendors fight back…Evangelical churches ban TB Joshua …Crocs attack 2.
Teachers’ unions threaten to strike if salaries are not reviewed by government this month. Reports from The Daily News say that the unions differ about strategy but agree that long standing issues regarding the welfare of teachers must be addressed urgently.
Teachers’ unions are demanding that lowest paid teachers receive a monthly salary of $538. Additional allowances are expected for those teaching in rural schools. Government has been slow to respond in the past and many teachers believe that their only option is to strike.
There was chaos in Harare’s city centre this morning when municipal police clashed with street vendors. The municipality is on a cleanup campaign to drive out vendors selling at undesignated places. When the police confiscated goods, some vendors resisted by throwing stones. Several people were injured.
TB Joshua, the controversial Nigerian prophet, is not welcome in the country say Evangelical churches in Zimbabwe. TB Joshua has been invited by Prime Minister Morgan Tsvangirai to attend the National Day of Prayer set for May 25 this year. The spokesperson for the organizers of the National Day of Prayer, Reverend John Chimbambo, says that TB Joshua’s teachings are a “deviation from the Bible and more connected to occult practices”.
Zimbabwean fisherman, Frank Trott, was killed on Thursday by a giant crocodile after attempting to rescue a friend near the Chirara fishing camp on Lake Kariba. Trott’s friend was attacked by a crocodile whilst wading in the water late in the evening. Trott, aged in his seventies, was seized by a second crocodile while responding to his friend’s cry for help. This is the second dramatic crocodile attack in a month.
This is the news, Harare May 10.
What we did
- We put the important stuff at the end of the sentence! This is what the listeners will remember most.
- We shortened the sentences and changed the presentation of the news to make it easier for the reader. Do remember to type out the final copy for reading!
- We timed our reading to ensure that we did not run over allotted time.
OfficeRoute SIP security options
Sadly, there are bad folks out in the world who try to take advantage of unprotected VoIP gateways to make free phone calls.
The default policy of Freedom Fone is to only allow authenticated SIP calls. However, in order to allow unauthorized users to call into Freedom Fone via SIP (which is free of charge and only requires an Internet connection), we have implemented a solution to facilitate this.
Furthermore, to block VoIP scanners and other unsolicited traffic hitting the platform, we have implemented a firewall that blocks unwanted traffic. For more information on setting up your firewall and whitelist see the Sharicus_2S7_developer_guide.
Organise your staff
Keeping your Freedom Fone service running requires staff or volunteers. It is common that people underestimate the work that is needed to manage the content, communicate with callers and monitor the usage of their Freedom Fone service. It is therefore best to plan from the start to have staff in at least two capacities: technical and operational.
Note: we know that budgets are often limited in organizations planning to provide a Freedom Fone service and the workloads for current staff is typically already high - adding the following tasks and resources may be too much. It should be pointed out that Freedom Fone can certainly be a part-time task for existing staff members if you are not able to dedicate full time staff to the service, however we recommend planning for success by freeing up staff and financial resources.
Duties
The following are some typical tasks that could be assigned to two different staff members involved in your Freedom Fone service:
Technical staff
- Purchases and sets up the equipment
- Installs the Freedom Fone software
- Troubleshoots, maintains and updates the system
- Trains the operational staff on how to use the system
- Supports operational staff with recording, editing and uploading voice menus
Operational staff
- Considers audience needs and liaises with them
- Scripts and records voice menus
- Checks for and replies to incoming audio messages and SMS
- Incorporates caller contributions
- Administers SMS polls
- Exports and analyses system data
- Conducts audience surveys and evaluations
- Gathers contributions from external information sources
Resources needed for your staff
In our experience, the operational staff in particular need the following resources to help them in managing the Freedom Fone service:
- Mobile phone credit to coordinate with audience and information sources
- Email and web access
- Travel allowances to occasionally meet with audience and stakeholders
- Simple audio recorder to gather interviews in the field
- Computer access to conduct the following tasks:
- Edit and produce audio menus
- Check Leave-a-message recordings from callers
- Check SMS
Try-and-see is probably the best approach to finding an efficient workflow with your staff and resources - with time you will know what you need to adjust to keep the service running. This will likely change over time as your service changes.
Other problems
Problems with times
If you find that the log files are reporting the times incorrect or that the start time of Polls is not adhering, then there may be an issue with your system time.
Check to see if the time in the top right corner of your Freedom Fone installation computer is set correctly. If it is not, you may click on it and set it.
Freedom Fone interface freezes
This is usually caused by pulling out the GSM devices whilst Freedom Fone is running. Please check that the power to the GSM devices is stable and all connections to the computer are firm.
Calls going through but audio being played by laptop speakers
See Troubleshooting - GSM devices
Polls
A simple and fast way to measure opinion on an issue is to conduct SMS-based polls. SMS polls enable your callers to respond to a structured question via an SMS response. As the SMSs arrive on the Freedom Fone system the individual SMSs are tallied and a summarized tabular output is generated. In scenarios which need urgent action but yet rely heavily on evidence-based information to take the first step, SMS polls can be a powerful and effective tool.

Functionality
The Poll function allows end users to participate in polls by sending a SMS to Freedom Fone. The Poll functionality allows for time sensitivity, providing a start and end date/time, and multiple choices for a user to select from. The polls are available at Poll > Manage Polls.
Poll details can be communicated with the public via any means, including website, email, radio and printed materials. Remember to share the above details and include the poll code and the phone number to which participants should send their SMS replies. You can refer to the chapter about advertising your service to get some ideas on how to spread the word out about your poll.
For each poll, once it has started, the administrator can at anytime, view the interim or final result in terms of number of votes per answer, and percentage of total votes per answer.
The system classifies all incoming votes as valid, invalid, or incorrect:
Valid vote
A vote is said to be valid if received with the correct poll code (the poll code is the unique identifier of the poll - see further) and a valid answer (the participant's answer matches one of the options given). A valid vote can be in time, but also early or late:
- Early
Received before the poll opened.
- In time
Received while the poll was open.
- Late
Received after the poll was closed.
Early votes will be registered as “Valid, early”. The number of early votes per poll option is presented in a separate column under the View poll page. Early votes will not be added to the Total votes accepted for the poll.
Late votes will be registered as “Valid, late”. The number of late votes per poll option is presented in a separate column under the View poll page. Late votes will not be added to the Total votes accepted for the poll.
The Early and Late vote classifications are summarised separately to provide a complete view of votes submitted to the poll concerned.
Invalid vote
A vote will be classied as "invalid" if it displays the correct poll code, but a non-matching poll option (the participant used the correct poll code, but his answer was not one of the options given.)
Invalid votes are registered as votes, but classified as “invalid”. “Early”, “late” and “on-time” invalid votes are also registered.
Only “on-time” invalid votes are incorporated into the Total number of votes summary.
Invalid vote totals are provided to give you an idea of how SMS errors might impact on poll results.
Incorrect vote
Incorrect votes have a non-matching poll code.
Incorrect votes that cannot be matched to any existing poll, will be classified as an incoming SMS and will be stored under “Other SMS”. The SMS will be classified as “Unclassified”.
Other criteria used for vote validation
The poll is not sensitive to casing, so 'yes' ,'Yes', 'YES', 'yEs' will all be interpreted as a YES. The same logic applies to the poll code. More than one poll can be active at the same time. Incoming SMS are identified by the code used and matched with existing polls.
The timestamp used to determine whether or not a vote is in time for a poll, is the time of arrival to the Freedom Fone platform. Hence, if an SMS gets delayed in the GSM network, it will be classified as late even if it was sent before the poll deadline.
Create a Poll
The Freedom Fone administrator has the ability to create, edit and delete Polls. A poll is composed using the following parameters; to create a poll navigate to Polls > Create Poll and you should see the screen shown below:

A Poll consists of the following:
- Question
The question you want your audience to answer.
- Code
The poll code. It cannot comprise more than 10 alphanumeric characters. This code must be included as the first word in an SMS vote participating in the poll.
- Answers
Two or more answers to the question. For example the question might be "Does your family make use of mosquito nets?" Your valid answers would then be "Yes", "No" or "Sometimes".
- Start time
Date and time when the poll opens for submission.
- End time
Date and time when the poll closes for submission.
Example: The administrator creates a poll with the following parameters:
Question: Would you like to deploy Freedom Fone in your organization?
Code: freedomfone
Answer: Yes/No/Maybe
Start time: 08:00 AM, January 1, 2010
End time: 08:00 AM, Jan 31, 2010
To participate in the poll, the end user needs to send an SMS that arrives after 08:00 AM the 1st of January, and before 08:00 AM the 31st of January 2010 with one of the following messages:
freedomfone yes
freedomfone no
freedomfone maybe
The administrator can at any time edit the above listed fields. Of course, it is not recommended to change the question, code or answers to a poll once it has been opened to the public. Before a poll is opened, and after it has been closed, no poll votes are registered for the poll.
Preparing SIM cards
SIM cards provide Freedom Fone with access to the mobile network, allowing callers to reach your platform in the same way that they are used to reaching each other.
This chapter will explain how to choose your carrier(s) (Mobile Network Operator), how to prepare your SIMs for use within the GSM device, and how to install the SIMs.
Choosing a Carrier & Procurement
Choosing a carrier is a very important step in providing callers with access to your Freedom Fone service. There are a number of obvious items you may consider as well as some that are not immediately apparent.
Confirm that DTMF works on your Carrier
The most important first step is to confirm that Freedom Fone works with your carrier.
DTMF is a high pitched sound that a phone makes when a key is pressed. The Voice menu function of Freedom Fone depends on these DTMF tones for a caller to make a selection inside a Voice menu e.g. To hear market prices, press two.
Unfortunately some mobile phone operators do not support the use of DTMF and the Freedom Fone hardware cannot hear when a user presses a button to make a selection. To quickly check if a carrier support DTMF, try making a call between two phones on this network and in the middle of the call try pressing some buttons 1 2 3 etc. If you can hear the beeps and tones of the keypresses, the network supports DTMF. If you dont hear any tones - there are several things you can do.
We have had cases where it is simply a matter of trying a different SIM card from the same mobile carrier - try a few different SIMs. If that still does not work, you can test further by calling the default Cholera menu after you have installed the Freedom Fone software.
If you are still unable to get the Freedom Fone service to respond to keypresses you could try speaking to the technical support people at the carrier - otherwise you may need to consider using a different carrier. Note: All is not lost - you may still use functions that do not require caller key press selections such as the Leave-a-message function or create a single informational Voice menu that a caller can listen to.
Cost from your perspective
Which carriers are the cheapest to receive calls? In some countries, inbound calls are billable.
Which carriers offer the best SMS rates? This may include bundles that can be bolted on to your service plan to offer discounted volume rates.
Cost from the caller's perspective
Which carriers are your callers on? Cross network calls are often more expensive than same network communication.
Discounted call times or promotions? Are there any discounts or promotions that you can take advantage of from a mobile carrier?
Sometimes, offering a choice for callers to access your service through multiple carriers will increase the likelihood that they will call. Remember to advertise all your numbers and carriers to help callers make the appropriate choice.
Network Reception at Freedom Fone Service Location
Check to see which carriers offer the best reception at the physical location of your Freedom Fone service. The better the signal, the higher the quality of call.
Network Reception at Caller's Location
If targeting a specific audience based on geography, ensure that the carrier of choice also has reception in that location.
Selecting MSISDN (Mobile Number)
If purchasing multiple SIM cards, try to get telephone numbers that are consecutive or highly memorable.Many mobile phone operators will let you choose these numbers.
Security
Never forget that carriers maintain call data records. In some sensitive environments, security issues and the trust you have in the carrier might guide your choice.
SIM Card Preparation
Before installing a SIM card into the GSM device you plan to use, ensure that you follow these simple steps:
- Insert SIM into a mobile phone
- Verify the following:
All PIN requests on the SIM have been removed: this is usually found in a "Security" option within "Settings" on most handsets
- There is good carrier coverage
- The SIM is active and has been registered: test by calling the SIM, and sending and receiving an SMS
- It is topped up with airtime and it meets the pay-as-you-go operational requirements specific to your country
- Delete all SMSs that exist on the SIM. This will ensure that the SIM is not full and therefore unable to receive new messages. This is usually an option within the SMS/Messaging application on most handsets.
SIM Card Installation
It's now time to place the SIM(s) into the GSM device that you have chosen to use. Please follow the instructions of that specific device; to understand how to do this, see chapters the Connecting OfficeRoute or Connecting MobiGater depending on your hardware.
Presentation Tips
Writing for listeners
When writing a script for the radio, you should always bear one thing in mind: you are writing for listeners, not for readers. Readers can re-read a sentence, skip a paragraph, read at their own appropriate speed, listeners can’t!
Audio texts have to be well presented, logically structured and easy to understand. If listeners stumble over unfamiliar words, lose their attention or are distracted for a moment, much of the message will be lost.
Audio scripts are not literature. In radio, simplicity wins. Simple words, clear short sentences and a logical structure are necessary to get information across. Radio scripts should be informal, direct and polite. When you write your script and when you present it on the air, imagine that you are talking to one individual listener - your neighbour, your friend or your aunt. Think of how you would tell them the information which you are about to give. Think of that one concrete person. Talk as if you were addressing just that one person. You will discover that your presentation will be much more direct and animated.
Radio language should be very close to spoken language. Write as you would speak. However, this does not mean that you can slip into colloquial slang (although some colloquial language can be dropped in where appropriate). When writing your script, you should always know what language is appropriate for your target group. You need also to keep in mind what your listeners’ religious, moral and ethnic sensibilities are. What words are taboo? Carelessness can cause great harm and damage to your image and credibility.
The structure of a script
Imagine that you have to take your listeners by the hand and lead them through the topic on a straight path, without wandering off to the right or left. For your manuscript this means:
- a strong introduction, catching the listeners’ attention,
- then add the main facts, describe the background and further details,
- and finally end with a conclusion and/or an outlook.
What your script should look like
- Only write on one side of the paper (avoids rustling when recording)
- Leave generous space between the lines (to add pronunciation and intonation marks over or under the words)
- Make clear paragraphs - this visual aid will show you at a glance where to pause and take a breath
- Write legibly (so the reader does not stumble over certain words or phrases that are hard to read, or over unreadable corrections) - better yet, type up the final script
- Read your text out loud while writing and you will find out immediately if the script "works" and will avoid words that are hard to pronounce. This will also help you to check the recording length.
Speaking in front of the microphone
You chose the right format for your topic, you wrote a comprehensible and clearly structured text – now you have to present it with your voice in an attractive manner.
- Reread the text several times before recording to become familiar with it.
- Conserve your voice, don’t stress it with tobacco smoke, alcohol or shouting.
- Before reading, stretch your body as you would before taking exercises.
- Also massage your face, neck and shoulders; open your mouth widely; massage your lips with your tongue; relax by vibrating your lips against each other (as children do).
- Speak in your natural, undisguised voice; don’t exaggerate or perform in a "wannabe"-voice.
- There are two rules for emphasizing words: 1. Emphasize words (usually: nouns) that are outstandingly important in the text; 2. Out of these words only emphasize what is new in the text. If you stick to these rules and the less you emphasize, the more you will sound competent and credible.
- Try to relax when reading; adjust the setting in your studio to make it as comfortable for you as possible.
- In case of a slip of the tongue, reread the whole sentence (or even start with the sentence before, you can cut it out when editing). But take a breath before starting, even several! Don’t hurry.
- Ask friends for their feedback on your presentation. Appreciate their views – your friends are your listeners!
Problems with Voice menus
I can’t hear the voice menu prompts because a voice keeps nagging me about Cepstral.
Cepstral is the text to speech (TTS) software used in Freedom Fone. Our software will work without a licence but before it reads each line of text, Cepstral will play a reminder that you need to buy a licence. We are using the Allison 8 Khz voice for Linux.
You will be hearing this voice because you have entered text in the large text box labeled Description in your Voice menu. If this is not what you want, you can remove this text and it will stop this problem.
Fix 1:Buy and register a licence for Allison 8 Khz from the Cepstral website
A licence for the Allison 8 Khz voice for Linux can be bought from https://www.cepstral.com/. Once you get the licence you can register the voice by running the swift executable from the command prompt as follows:
- Open a terminal window by clicking the terminal icon in the centre of the title bar at the top of your screen.
- If you are prompted to enter a password
FFv2.S.4 users type manguensis
FFv2.S.7 and 2.S.8 users type sharicus
- At the prompt type
/opt/swift/bin/swift --reg-voice
Follow the instructions to enter the details associated with your licence. You will be asked for Name, Organisation and Licence key
Fix 2: Create your own audio files and avoid text to speech completely
If you use your own audio files you do not need to use text to speech at all!
I have tried to upload Menu options but none of my files are reflected on the Menu options screen. What’s going wrong?
The chances are that the file you tried to upload was larger than the maximum file size of 10MB allowed. Downsize the audio file by shortening its duration and/or ensuring it has been created as a WAV or MP3 file that is mono with a sampling rate of 8Khz.
Characters other than a-z, 0-9 or - and _ can create problems in filenames when you upload the files. If you see the File not found message when you try to play uploaded audio content, try re-uploading the content with a filename that follows the about rules.
Recording Equipment
The field recorder
- Keep your equipment clean, dry and safe.
- Know your equipment: make test recordings, check the settings, rehearse interviews and recordings
- Use an external microphone (if available)
- Always use headphones to check the sound quality when recording
Recording settings
- Mono
- WAV 44.1 PCM (frequency rate = 44.100 Hz). If only mp3 is available, the bitrate should be 192 kbps.
- Switch off automatic gain control (AGC), but use the limiter if you can switch it on separately.
- Switch on the Low Cut or High Pass (HP) option on your device. This will cut out disturbing low frequencies like pop sounds or footsteps.
- Use your eyes and your ears to check the recording:
- The recording level meter will inform you about the overall level.
- The headphones will inform you about the sound quality; the balance between background and foreground disturbances/noise.
- Find the appropriate recording level by prerecording rehearsals in the same setting or surroundings in which the final recording will occur. Make sure to let the interviewee talk into the microphone whilst you can check the level, before recording the interview.
- When using an internal microphone, use the cardioid characteristic (if available).
- Always take spare batteries with you.
Recording oral histories
Imagine a walk through the city of Berlin. As you pass a now nearly invisible checkpoint where the former Berlin Wall once stood, you can dial a Freedom Fone Service and listen to sound recordings that bring to life the history of that particular spot.
Suddenly you can hear the shootings of fugitives from a once divided city followed by the celebratory shouts on the day the Wall went down. Continue past the Dom (cathedral) and you can choose to hear a historical account of the architecture but also the story about the original building plan which was secretly hidden by one of the carpenters in the steeple.

An ordinary house may grab your attention because of the grafitti on the wall. As you listen to information left on the Voice Menu function you find out that during World War Two a Jewish family was hiding in the attic to escape the holocaust. Later you pass a house where the poet and playwright Bertold Brecht once lived. You can listen to one of his most famous poems while you rest a little.
Now imagine the city you live in. You'll find that nearly everything has a hidden story to tell: a house, a tree, a street, a river, an abandoned train track... Even an empty space might have a story to tell – missing houses that were once a distinctive feature of the landscape or environment and are now reduced to dust. But somewhere a living memory survives.
Imagine your community Council, a cultural organisation or even a group of students using Freedom Fone to build a virtual history of your city or community. Audio content is created by a small team of editors and uploaded onto alternate Voice Menus that can be listened to on an on-demand basis including a mix of speech, music and poetry. The service is widely advertised using flyers or posters to allow the general public to Leave-a-Message in places where they recall important events that happened at a certain time or place. Callers' stories can be stored on a public archive linked to an interactive online map while being integrated back into the service.
As long as you are carrying your mobile phone you can call on the spot, listen to recordings that trigger memories and participate in creating a collective history. Reminding people of their cultural and collective heritage can create a sense of shared memory, common belonging and civic solidarity in any city or community.
Resources needed
Equipment
- 2 Computers
- 1 x OfficeRoute
- 4 x Sim Cards from local Mobile Network Operators
Staff and Competencies
- Proficiency in content creation (importance of historical accuracy, ability to tell stories and read poems)
- Staff dedicated to listening to messages, making a selection of relevant ones, updating the map
- Legal counseling on archives' use and negotiation with the City
Advertising costs
- Creation and distribution of postcards
Role of Freedom Fone
- Recording oral histories
- Mobile information-on-demand
- Sharing collective memory
Recording Techniques
This chapter is about creating high quality recordings and how to avoid disturbing noises. The following points are valid for all kinds of recording devices, whether you use a recorder with an external microphone or one which is integrated into your field recorder.
When recording for Freedom Fone, remember to accommodate the 1-2 seconds it takes someone to choose their menu selection and put the phone back to their ear. This time can be filled with a jingle or a short introduction, ensuring the caller does not miss the first few words of your message.
Interviews / Speech
In a room
- Choose an appropriate room e.g. furnished, carpet on the floor, curtains, few windows.
- Avoid disturbances e.g. fan, computer fan, AC, open windows, ringing telephone.
- Choose a position in the corner of the room.
- Stand in front of the interviewee. This is better than sitting at a table.
- The microphone should point into the corner, so place the interviewee accordingly.
- Hold the microphone correctly. For most mics, a distance to the mouth of 10-20 cm is appropriate.
- Never let the interviewee hold your microphone because you will lose control over the recording.
- Hold the mic quietly. Remove bracelets and rings to avoid accidental noises caused when they jangle or knock against hard surfaces.
- Whenever possible, use a wind shield to cut out the low frequency noises produced when air hits the membrane of a microphone.
- When recording digitally follow these rules of thumb:
- The recording level should never reach 0 decibel (dB). Levels over 0 dB produce distortion which destroys the recording and reduces audibility.
- We recommend that peaks reach no higher than -6 dB.
- Always use headphones to check the sound quality (see Content Production).
- Don't forget to start the recording!
- Check the recording level every now and then – but maintain eye contact with the interviewee.

Good recording technique inside a room

Bad recording technique inside a room

Good recording technique inside a studio
Bad recording technique inside a studio
Outside
- Choose an appropriate location in order to avoid unwanted noises/disturbances e.g. loud cars, aeroplanes, music, wind.
- For vox pops, choose a “semi-crowded” place, with vivid background sounds (footsteps, people chatting) and where people are relaxed and not in a hurry (avoid rush hour).
- Hold the microphone away from disturbing noises (most importantly, traffic).
- Don't forget to start the recording!
- Check the recording level every now and then – but maintain eye contact with the interviewee.

Good recording technique in the field
Bad recording technique in the field
Sounds
- Record clear, short and recognisable sounds (e.g. knocking at a door, footsteps, a breaking window). Avoid complex, longer and ambient sounds.
- Approach the source and get as near as possible with the microphone – but avoid reaching 0 dB (see above).
- If possible, make several recordings to find the best recording level.
- Avoid anything that could distract or confuse the listener (e.g. loud noises in the background).
- Don't mix sounds with speech, they should stand alone to keep the speech clear and audible.
Reporting – Graphics reporting tool
The Graphic Reporting tool, contributed by Olaf Dunn, has been integrated into the System data menu as System data → Call graphs. To export data for Call graphs, use reports generated by System Data → Call detail report.
Script Writing for Audio
General tips
- Read out your text whilst writing, this helps you to check the flow of your words.
- Do rehearsals: ask people to listen to your text and to give feedback. Be self-critical.
- Help the listener to understand: use simple language, explain unknown words and abbreviations. Find an understandable structure for the information you offer e.g. begin with an overview and move into details chronologically.
- If a term is introduced, for example the word "parliament", don't switch to another term in the same text, e.g. "assembly".
- Keep sentences as short as possible.
- Repeat important terms in order to remind the listener what you are talking about.
- Avoid synonyms, they often confuse the listener.
- Avoid using foreign words, if there is no alternative, provide a translation or an explanation.
- If your script requires numbers, concentrate on just two or three key figures, those that are absolutely necessary. Round the numbers off if this is possible without changing the information content of your message. It is better to describe "50%" as "half" or "200" as "double" or "twice...".
- When you talk about sizes, amounts or quantities of objects, it helps listeners to visualise what you are saying if you draw comparisons. It is best to draw your comparisons from your listeners’ frame of reference, things they know and can relate to. For example, instead of describing the height of a wall as “2 meters 40 centimetres”, it would be more effective to say the wall is “taller than a man”.
Security
Telephony is inherently insecure - carriers (Mobile Network Operators) maintain call data records of phone call and SMS traffic on their networks. This enables authorities to monitor the phone numbers accessing a Freedom Fone Service and to scrutinise the contents of SMS messages.
Greater risk to caller privacy is more likely to be found inside your own organisation since sensitive information about your callers is recorded by Freedom Fone, for example:
- Phone numbers are displayed for Incoming SMS and Voice messages received via the Leave-a-Message function
- Callers' content choices and activity is revealed in system data and Call Data Records
- Phone books can be used to associate a personal profile for callers' numbers
- Export buttons allow pretty much all of the data to be exported from Freedom Fone in one form or another.
To help you limit which of your staff can view and export sensitive data, there is a basic Role Based Access Control in the Freedom Fone's user interface. All users of the system must enter a username and password in a login screen.
For some organisations, there are very real concerns that their Freedom Fone server might be seized by hostile agents with the skills to bypass basic security, potentially compromising their callers. In recognition of this possibility, Freedom Fone's logging architecture has been reorganised to allow sensitive data to be stored in an encrypted drive and/or on removable media. For more information about using this service contact us - refer to the chapter Support
For environments where security is a concern the sweeper is a useful feature which allows you to replace sensitive data that is visible with dummy data. Such information includes caller phone numbers, names, email addresses, Skype id's and organisational names. The security feature will remove these from all user interfaces and log files.
The sweeper functions should be used with care as it is irreversible and will render many of the usage reports meaningless. For advanced users, the Backend Sweeper can be configured to periodically purge sensitive information from Freedom Fone.
Frontend Sweeper
The Frontend GUI Sweeper is a panic button that is used to replace all caller identity information with arbitrary values. It is only accessible for Admin system users through the main menu (User Management > Frontend Sweeper). It is important to note that once you have run the Frontend sweeper it is not possible for you to view or reverse the process. It is advised that you have a system in place to regularly backup your data.
Running the Frontend sweeper
Navigate to User Management > Frontend Sweeper
When you select the Frontend Sweeper button you are brought to the screen shown below.

Click on the Start Sweeper button and all personally identifiable information associated with the records in the Call Detail Records, Monitoring, Reporting, Statistics and Phone book details will be replaced. The screen shot below shows how the callers' numbers associated with the call data records are replaced with 555666.

The screen shot below shows how the contact details in your Phone books are anonymized by the sweeper, replacing name, surname and email with John Doe as the caller.

Backend Sweeper
The Backend GUI Sweeper is a service that runs behind the scenes to remove caller records and logs from the system at regular intervals. It is accessible to anyone with root access to the machine, and is automatically run by means of a cronjob. The Backend GUI Sweeper is not enabled by default (cron/crontab). The Backend Sweeper will periodically, depending on settings, purge sensitive information from Freedom Fone.
Configuration
The Backend sweeper is configured in the file config/gui_config_sweeper.php
The following parameters can be configured:
- Enable/disable Frontend sweepers
Values: 0 or 1
Comment: Enable GUI sweepers by setting value to 1.
Disable GUI sweepers by setting value to 0.
- Sweeper mode
Values: low or high
Comment: "low" mode will only sweep phone numbers, while "high" mode will also sweep callers names, surnames, email, Skype and organisational names.
- Fallback data
The fallback values (after sweeping) of callers numbers, names etc. can be configured under SWEEP_SETTINGS. The default value for caller's name is for example "John Doe".
Core Sweeper
The Core Sweeper handles the following operations (none of them is enabled by default as a cronjob):
- Sweeps audio meta data of MP3 and WAV files
Documentation: sweeper/INSTALL.sweeper.metadata
- Extra log information
The script sweeper/sweeper.sh allows a user to re-configure the system to disable syslog, mail, webserver and telephony logs. The script replaces the configuration file of iwatch, apache2, freeswitch to disable logging.
Documentation/Script: sweeper/sweeper.sh
- Delete all logs
All logs are stored under /opt/freedomfone/log. The script sweeper/sweeper.sh will prompt to delete all logs. Alternatively a cron job can be created to delete the logs periodically.
The function delete_logs() in the script shows how to stop and start the services.
Incoming SMS
The SMS service allows you to receive ordinary SMS messages and view them in a reader friendly interface. Through the Freedom Fone interface you can then export the SMSs into any content management service of choice. Freedom Fone does not have the functionality for you to send SMSs. There are already several tools available to send SMSs effectively and integration with one of these tools, FrontlineSMS, is on the Freedom Fone agenda for 2012.
A caller may send an SMS to one of the SIM cards that you have installed for your Freedom Fone service. Freedom Fone first checks to see if the SMS received begins with a keyword that has been reserved for a poll. If this is not the case, the SMS will appear in your Message Centre under Incoming SMS.
In Message Centre > Incoming SMS, all SMSs are sorted by date/time that they were received, and also display the message content, time, type, and sender's number. From here, you are also able to delete single or multiple messages.

Statistics
The power of Freedom Fone statistics is that they will capture every detail from the time a caller dials your number to the point at which they end the call. They offer more insight into the information needs of your callers and can be useful in coming up with a content strategy.
It is highly recommended that you do not work directly on the Freedom Fone server to view Call Data Record reports and graphs. These activities require intensive database activity that will slow down performance on the server. Whenever possible, rather access the Freedom Fone server from another computer using your local area network.
Statistics can be exported as a CSV file for a refined analysis or for building graphs, for example using our Graphic Reporting Tool (described later in this chapter) or a spreadsheet tool like Excel.
The statistics come under the System Data menu and consists of 4 sections.
Call Data Records
Call data records, commonly abbreviated as CDR, detail when a call starts and when it ends. The CDR also records when a SMS and a Poll lands. The IVR menu or LAM that a caller accesses is also reflected in the CDR. The administrator can choose to export All entries, or a range of entries using a start and end time. The screen shot below shows an example of a CDR page. To see the CDR page navigate to System Data > Call Data Records:

The CS_ROUTING label under the "Type" column indicates the start of a call and the CS_DESTROY indicates the end of a call. each call has a unique Call ID which is generated by the system. For every call there are two entries,one indicates the start and the other the end.
Statistics
The statistics page gives a summarised view of all the activities that are happening within your system. The view of the statistics page is similar to the overview section of the home page, the difference being that on the statistics page you can select a date and time range to view statistics. To view the statistics page navigate to System Data > Statistics. The screen below shows the statistics page.It is not possible to export this page.

Monitoring
Freedom Fone offers the administrator a means to monitor the features accessed by callers via a voice menu. For each incoming call to a Voice Menu, the caller's options are recorded (time, ivr, digit pressed, menu option chosen, caller number). These call records can be exported to a CSV file. The administrator can choose to export All entries, or a range of entries using a start and end time. To view the monitoring page, select System Data > Monitoring. The screen shot below shows the monitoring page:

Entries that relate to a Leave-a-message will only reflect in the monitoring section if the leave-a-message is an option of a voice menu.
Reporting
The reporting page shows the call duration for the calls made to either your voice menu or your leave a message service. You are able to select a date range for which you want to view either your voice menus or leave a message service. The administrator can choose to export all entries, or a range of entries using a start and end time. To access the reporting page, select System Data > Reporting. The screen shot below shows the reporting interface:

Graphic Reporting Tool
The Graphic Reporting Tool enables you to output graphical representations of the data from your call detail records. This tool can be of great value for presentations, and for simplifying and making sense of, the call statistics you get on your machine.
First, you need to export the data you wish to show in your graph. To do this, go to System Data > Reporting, select the search parameters according to the information you wish to present - choose the relevant dates and service. Click on the export button and ensure that only the comma check box is selected in the export attributes of the CSV file. Choose the location for the export file and save.
To access the graphic reporting tool, open a new tab and into the address bar of the browser, type in the following URL:
a) If you are working on the Freedom Fone server:
http://localhost/reporting
b) If you are accessing the Freedom Fone server across the LAN:
http://your FF server IP address/reporting
e.g. http://192.168.1.250/reporting
After entering the URL above, you should get the following screen:

Using the Browse button, navigate to the CSV file you have exported from Freedom Fone. Click the Upload button to view the page below:

Select the menu(s) and date ranges you want included in the graphs and give the report a title. Click on the Generate Report button and a new report should be generated with various graphical output, as illustrated by the screens below:

Use the buttons on the left hand side of this page to view different graphical representations of your data.
- Cumulative Menus display call data records totaled over time.
- Unique Menus detail calls per time period selected ie total calls per day/week/month
- Unique Vs Total differentiates between unique callers and the number of calls they make

This data can be exported and printed.
Support
If you need help, check out our fantastic resources designed to help you make the most of Freedom Fone.
Websites
http://www.freedomfone.org - main project website
https://dev.freedomfone.org - development website
http://demo.freedomfone.org - online demo
Community Forum
http://freedomfone.org/forum
Facebook
http://www.facebook.com/freedomfone
Twitter
@freedomfone
http://www.twitter.com/freedomfone
Supporting Women's Rights
Kalila is a Human Rights activist. She lives in a medium-size city in an Arab country. One year ago she set up a small organization focusing on Women's Rights. As part of a programme which also includes conferences in schools and capacity-building of social workers, she is now running a Freedom Fone Service aiming to denounce sexist comments or insults that women in her area often have to endure in their daily life, in particular on the street.
Thanks to Freedom Fone, in the event of any incident involving abuse towards women in Kalila's neighbourhood, victims can now use SMS to text in the insult addressed to them and the location where it happened. They can also call into the service to Leave-a-Message and report their story. Kalila and her colleagues maintain a database of all the incidents, which they have integrated with a map of the area that is available on their organization's website. The map, which is updated every week, provides a humorous but accurate snapshot of "the most sexist areas in our community!"
Women can also call in to hear a selection of other women's testimonies, as well as listen to a weekly 3-minute Audio Drama providing tips and tricks on how to respond in case of harassment and suggest appropriate answers to insults.
Kalila and her colleagues used small posters to advertise the service and call for action. They placed them in strategic meeting places such as schools, clinics, bus stops and also hairdressers and beauty centres. Kalila's younger cousin, who is studying graphic design, helped design the poster using cartoon-type characters so that it looks attractive. Word of mouth did the rest and the service now starts to be quite popular in the city!
Mayssa is a 20-year old student living in the same city as Kalila. She hates receiving degrading comments from men in the street and having them wolf whistle at her. She enjoys calling the service to listen to the Audio Drama. Sometimes she calls several times a week to listen to the same episode with her cousins or friends. She comments:
"You know, in our society many men do not think that women have the same rights. And even if this is a serious topic, I like this audio drama because it is really humorous. Some of the testimonies are also amusing although the problem is very real! Myself I really got fed up with this type of behaviour and it was a relief for me to hear that I was not alone and that I have the choice to answer back. This programme really creates a spirit of solidarity among women, and it reinforces our awareness about our Rights!"
Since Kalila's organisation uses the security version of Freedom Fone, the database of callers' numbers can only be accessed by the administrator - you know, just in case. Kalila is now thinking about extending the service to other countries. She is also in discussion with her friends Whalid and Susan on how they could turn the service into a Radio Programme.

Resources needed
Equipment
- 2 Computers, one used as a server, one for other normal office work including a secure back-up database of incidents and callers.
- A 4-SIM cards OfficeRoute
- 4 x Sim Cards
Staff and Competencies
- 1 part-time staff dedicated to listening to messages, making a selection of the most interesting voices to re-broadcast, updating the map and coordinating with a volunteer script writer and a group of actors to create audio-dramas.
Advertising costs
- Printing and distribution of the posters (remember they were designed for free by Kalila's cousin!)
Role of Freedom Fone
- Activist campaign
- Gender equality and empowering women's voice
- Securing the privacy of callers
- Collecting oral testimonies
Technical requirements
Freedom Fone was built as a DIY (do it yourself) tool which you should have up and running before you finish saying "Freedom Fone". There are a few technical requirements you have to satisfy before you start using Freedom Fone. The requirements stated below are only given as a guideline. You may see the need to increase your equipment specifications depending on the amount of calls you expect to average.
Evaluation equipment required
If you wish to evaluate Freedom Fone beyond experimenting with our online demo (http://demo.freedomfone.org), we have successfully installed on low end/low cost computers for non-critical demonstration and evaluation purposes.
An example minimum specification of a computer that is able to run this version of Freedom Fone:
Computer Model: Asus Eeepc 900HD
Processor: Intel Celeron M 900MHz
RAM: 1GB
Hard Drive: 10GB
Optical Drive: DVD Reader
Please note: if you wish to install Freedom Fone to test you should do so on a machine which contains no important data as the installer will wipe your hard disk and install both the Ubuntu Operating system and Freedom Fone. As an alternative, you can choose to install Freedom Fone into another partition on your computer's hard drive. Freedom Fone's installer DVD will give you an opportunity to choose between overwriting the entire hard drive and installing alongside your current system.
Recommended equipment required
When it comes to implementing your Freedom Fone service in a live environment, it is highly recommended that you use a more powerful system. The following is a recommended standard set up:
Processor: Dual Core Processor (Intel or AMD) 2.0GHz+
Sound: Onboard soundcard
RAM: 2GB
Hard Drive: 80GB
Optical Drive: DVD Reader
GSM device: 2N OfficeRoute (takes 4 SIM cards) or Eurodesign MobiGater (takes 1 SIM card)
Signal: Good GSM signal coverage
Power: Reliable backup power
See the Equipment chapter for details of suppliers of OfficeRoute and MobiGater devices.
Note: Freedom Fone does not run on Macintosh hardware.
The schematic diagrams below show the different configurations you can have with equipment listed above.

The diagram above shows how you would connect a computer running Freedom Fone to an OfficeRoute. Note that you can also connect the OfficeRoute directly to your Freedom Fone computer using a crossover cable.

The diagram above shows how to connect to the MobiGater.
Testing your set up
After installation has been completed, and all the GSM devices have been connected, why not test Freedom Fone with the audio samples supplied? Freedom Fone comes bundled with a entire sample Voice Menu which allows you to test the functionality and configuration of your Freedom Fone installation.
Voice Menus
A sample menu called Cholera will be available immediately after installation. This menu has been designed to test the selection of items within the menu, and to demonstrate Freedom Fones' ability.
To test, simply place a call to the SIM card that has been installed in your GSM device during installation from a telephone, and listen out for the Cholera menu welcome tune.
Listen carefully to the prompts and select one of the Menu options offered. Once the Menu option completes, you will hear the Voice menu’s Instructions prompt repeat.
If you CANNOT get Freedom Fone to respond to the selections you are making using your phone’s key pad, see the Troubleshooting Guide in the Documentation folder on the Freedom Fone Desktop.
To monitor your call, select System Data > Call data records from the main Freedom Fone menu. You can click on the Refresh button at any time to view information associated with completed calls or calls in progress.
You can see details of key selections made by a caller in response to a Voice menu by selecting Voice menus > Monitoring from the main Freedom Fone menu.
Leave a Message
In the sample menu Cholera, you are able to test the Leave a Message functionality.
To test, place a call to the SIM card that has been installed in your GSM device during installation from a telephone, and listen out for the Cholera menu welcome tune.
Listen out for, and follow the menu option to Leave a Message (option #5). Follow the audio prompts, leave your audio recording, then hang up.
You will hear the default Freedom Fone Leave-a-Message IVR Menu and experience the basic Leave-a-Message functionality.
After you hear a beep, you should leave your voice message and then hang up. This action will automatically cause your voice message to be saved.
When you then access the Message Center Inbox, you should see your newly created audio file. Try playing it, and see how the quality is.
If you hear this, Success! Your GSM devices and Freedom Fone are now configured correctly for Leave a Message.
SMS
To test the SMS receiving functionality, sending a simple SMS to the number in your GSM device from another telephone will suffice. After you have sent this, visit the Message Centre - Incoming SMS to see if your SMS has arrived.
If you see this, Success! Your GSM devices and Freedom Fone are now configured correctly for SMS.
Troubleshooting
If you do not get an expected result, check out our troubleshooting guide in this book for hints on how to fix common issues surrounding configuration and installation.
The DIY Studio
This chapter is about building your own recording studio. With a few steps you can easily improve the quality of your recordings.
What do I need?
A silent room
- Avoid all kind of noises eg fans, phones, computers or other humans...
- Choose the best sounding place in the room by walking around and speaking aloud as you go.
- Try to find a place that sounds very dry.
- Check out the corners of the room - usually you will have less echoes there than in the middle of the room.
- Do your best to shelter this place from other noises using sound absorbing materials.
- Hard surfaces like glass or stone walls cause reflections, so cover them with something soft like foam or blankets, especially at the place where you want to record.
- If you are sitting on a chair, take one that cannot swing or move to avoid unwanted sound.
- Close doors and windows while recording.
A microphone
- If possible use an external microphone for your recording. The sound quality is usually better than that delivered by a field recorder. The microphone can be connected directly to your recorder or to a software audio interface connected to your computer.
- Use a wind shield or a pop shield to avoid popping sounds.
- Follow the rules in the chapter on Recording Techniques to get a good recording.
A mic stand
- Holding the mic in your hand can cause noises. Rather use a tripod that you can put on a table or a mic stand at which you can stand while recording.
- If possible place the stand on something soft (like a carpet) to avoid noises from the floor.
Headphones
- Always use headphones while recording. They are important for judging the sound quality of your recording.
- You will hear more precisely with closed cup headphones than with earplugs or cheap headsets.
A computer
- Installed with audio editing software like Audacity - http://audacity.sourceforge.net, Hindenburg - http://hindenburgsystems.com, or something else to edit your recordings. Read the Audio Editing chapter for further information.
The SMS Centre
The new SMS Centre menu provides links to all SMS related actions.

Receiving SMS - Inboxes
By default, all SMSs received will be displayed in descending chronological sequence on the Incoming SMS page. You can use the Channel dropdown selector to filter SMSs based on the channel associated with each sim card registered with the Freedom Fone server over time. Even if a device is later removed, the channel originally associated with it will remain as an option within the Channel filter list.

Filtered messages will look as follows:

To redisplay all SMSs, select '- Channel -' from the Channel selector.
SMS messages received via the OfficeRoute
We provide configuration files for the OfficeRoute to help you set the device up for use with Freedom Fone. Make sure your OfficeRoute firmware is updated to v2.3.22 using the OfficeRoute Administration → Update page before trying to load our configuration files. You can view the current firmware version on the OfficeRoute Network page under System Information.

Aggregate SMS messages into one Admin Inbox
Upload backup_officeroute_2.3.22_140614.tgz using the OfficeRoute Administration → Configuration Backup → Upload config page if you want to aggregate SMSs into one Admin Inbox for all sim cards in the OfficeRoute.

Aggregate SMS messages into different Inboxes for each sim card
Upload backup_officeroute_2.3.22_multiSMS_outSMS_140614.tgz using the OfficeRoute Administration → Configuration Backup → Upload config page if you want to separate SMSs into different Inboxes for each sim card.

For more information on setting up the OfficeRoute for SMS receiving, please see the latest version of the Sharicus_2S7_developer_guide.
SMS messages received via Huawei dongles
USB dongles can be set up in 3 different ways using the Hardware Wizards.
a. To Receive voice calls & receive SMSs
The dongle will be displayed as a GSMOpen device on the Dashboard → Active GSM channels page. The Interface name (Channel) will be prefixed by FSn-

b. To only receive SMSs
The dongle will be displayed as a Gammu device on the Dashboard → Active GSM channels page. The Interface name (Channel) will be prefixed by GMn-
c. To receive and Send SMSs
The dongle will be displayed as a Gammu device on the Dashboard → Active GSM channels page. The Interface name (Channel) will be prefixed by GMn-

To redisplay all SMSs, select '- Channel -' from the Channel selector.
For more information on the Hardware Wizards and setting up Huawei dongles for SMS receiving, please see the latest version of the Sharicus_2S7_developer_guide.
Sending SMS messages
SMSs can be sent using the following channels:
- Clickatell's Bulk SMS Gateway
- OfficeRoute SIP gateway
- Huawei E173 and E1550 dongles
SMS gateways - Clickatell
Visit https://www.clickatell.com/register/ to set up a Developers' Central account. Don't forget to add credits to your account. Make a note of the following:
- Clickatell's API URL - should be api.clickatell.com
- Clickatell username
- Clickatell password
- Clickatell API key
Create an SMS Gateway for your Clickatell Developers' Central account in Freedom Fone using SMS Centre → SMS gateways. Click the Create new button in the top right hand corner of the page.

You will be presented with a form to complete for the SMS gateway. Enter the details provided for your Clickatell account.

Read more about Interfacing with Clickatell in the Sharicus_2S7_developer_guide.
SMS gateways - OfficeRoute
See the latest version of the Sharicus_2S7_developer_guide for instructions on how to set up the OfficeRoute for sending SMSs. The Sharicus_2S7_developer_guide will also show you how to update the necessary Freedom Fone and Postfix configuration files.
Please also check your OfficeRoute Normalisation settings against the information provided in the latest version of the Sharicus_2S7_developer_guide.
Firewall: If your OfficeRoute is connected to the Internet it is recommended that you use the new Firewall Wizard to protect yourself from VoIP spammers. For more information on setting up your firewall and whitelist see the Sharicus_2S7_developer_guide.
SMS gateways - Huawei dongles
We have only tested the Huawei E173 and E1550 dongles with Freedom Fone. See the latest version of the Sharicus_2S7_developer_guide for instructions on how to use the Hardware Wizards to set up your Huawei dongle for sending SMS.
Note that a dongle cannot be used for voice and SMS sending. It must be designated for one or the other. Dongles are able to receive SMS regardless of whether or not they have been set for voice or SMS sending.
Create SMS Batch
To send SMSs to one or more recipients, create a plain text document with one phone number per line. Do not end each line with any form of punctuation.
Go to SMS Centre → Create batch to send your message.

Name: Provide a descriptive name for the outbound SMS for administrative purposes.
SMS body: Enter your message text here. Max 160 characters
Sender number: This field is only used for Clickatell accounts. Enter the phone number you have registered with Clickatell for sending SMSs. Do not add any country prefix to the number.
Receivers: Browse for the text document that contains the phone numbers for your SMS recipients.
Select sending method: Valid options are
- SMS Gateway
Use this option if you're sending via Clickatell
- GSM Channel
Use this option for OfficeRoute and Huawei dongles
Once you click the Save button, Freedom Fone will attempt to send your message to your recipient list.
Viewing SMS Batches and delivery status
Go to SMS Centre → SMS Batches to view details of SMSs sent. Click the hand icon to view details of SMS batch recipients and the delivery status associated with the message sent to each recipient.
Note that delivery status messages are currently only available for SMSs sent via Clickatell and dongles.


User management
System users
Freedom Fone version 2S adds the functionality of multi users with different access levels.
The system administrator has unrestricted access to all the system modules. You can have many users with administrative rights, the same applies to the non-admin users.
To add a user simply navigate to User management > System Users and click on the Add user button shown in the screen below.

When you click the Add user button you are prompted to create a new user: assign a username and password of your choice to the new user and lastly assign the new user with either Admin or non-Admin rights using the group option. The image below shows the interface for adding a new user.

Click on the Save button. You can see that the new user had been created.
Vaccination campaign
Achieving full coverage in vaccination campaigns can be difficult. It depends a lot on community trust and ensuring consistent information to target populations.
Shamiso's dilemma
Shamiso and her husband Musa have three children. They are devoutly religious and members of an evangelical church that generally disapproves of vaccinations and other health interventions.
Now there is an outbreak of measles in their district. Health and child protection agencies have visited their village pleading with them to take their children for vaccination.
Shamiso feels she should take their children but doesn't want to disobey her husband or their church leaders and cause conflict. She feels torn between protecting her children and going against her culture and religion. What can she do?
Raphael's story
Raphael is the local district vaccination campaign co-ordinator and is looking closely at the coverage in the District. He sees that the campaign is faltering in the villages where the church has strong leadership. He decides to act: he calls a meeting with the church leaders, and they agree to endorse the campaign.
Leaflets are drawn up with the church leaders endorsement and distributed; meetings are held. The villagers receive the information but they mistrust what is written. Nothing validates the statements made that the church leaders now endorse the campaign. Numbers of vaccinations continue to fall in some areas.
How to move forward?
Raphael has heard about Freedom Fone and sees a solution. He sets up a team. The finance officer orders the equipment. The IT officer sets it up and the community mobilisers help to record simple Voice Menus in their local language.
Raphael gets the church leader, Prophet Johannes, to record a Voice Message endorsing the vaccination programme and asking members of his church to bring their children forward to the vaccination centres. This is the flagship message of their service. Raphael sets up a voice menu and sends an SMS to his community mobilizers asking them to encourage villagers to call the number.
A little later ...
Shamiso calls the number from her village and she hears this voice menu ...
"To hear Prophet Johannes message on vaccination, Press 1"
Shamiso and her husband Musa play the message together. The voice of their church leader reassures them.
"To learn where and when to bring your child for vaccination, Press 2"
Her and her husband agree to take their children to the vaccination centre immediately.
"To learn more about the symptoms of measles, Press 3"
A few of the village children are sick and she is not sure if it may be measles or something else. They decide to check up on them.
"If you see measles in your village and think a health worker should visit, Press 4 to leave us a message"
Shamiso leaves a message with her village and her name on the Freedom Fone Service. A health worker soon visits them and reassures them that it is not measles.

Impact
Raphael starts to see the numbers rise of parents coming forward. He uses the Statistics and Reporting function of Freedom Fone to continuously monitor the levels of calls and direct his health workers to areas that are still low in coming forward.
Raphael keeps Prophet Johannes in the loop and agrees to publicize a prayer service to be held in the coming weeks so as to further endorse the campaign and give guidance to the villagers in the District.
Shamiso is proud and relieved that she and Musa found a solution to her dilemma and that her children are protected.
The district is evaluated and found to have the best universal coverage statistics in the campaign.
Resources
Equipment
- 1 Computer to run Freedom Fone
- 1 x OfficeRoute
- 4 x Sim Packs from local Mobile Network Operator
- 1 x audio recorder to interview Prophet Johannes
Staff and Competencies
- Proficiency in local languages and content creation
- Ability to record and edit audio content
Advertising costs
- Travel costs for community mobilisers and airtime for them
Role of Freedom Fone
- A sensitisation tool
- Personalised information that is critical to a campaign
- Resolving cultural and religious conflicts
Version 2S7 & 2S8 Overview
What's new?
- SMS sending via OfficeRoutes, Huawei dongles and Clickatell Bulk SMS gateway
- The new 'SMS Centre' menu option brings SMS sending and receiving under one menu - the original 'Message centre' is now exclusively for voice messages and LAM IVR
- SMSs can either be received into one global Inbox or separated into a different Inbox for each sim card
- SMSs can be received via multiple OfficeRoute devices
- Improved Hardware management
- New USB dongle detection and management wizards/scripts
- New Dashboard →Service Mapping option for connecting voice enabled dongles to IVR menus. No need to edit configuration files if you add additional Leave a message IVRs or other IVRs.
The Dashboard → Active GSM channels page will now show details for multiple connected OfficeRoute devices
Dashboard → GSM channels page renamed to Active GSM channels and now displays additional device information
- The Graphic Reporting tool has been integrated into the System data menu as System data → Call graphs
- Additional security for OfficeRoute devices has been added in the form of an optional firewall whitelist
- Logs are now displayed in descending chronological order
- Default user and password for FFv2S7 and FFv2S8 servers are:
user: sharicus
password: sharicus
What else has been improved?
- We've updated the development framework to CakePHP v2.4
- Fixed a variety of bugs
- Clarified the normalization settings required for the OfficeRoute
- We've written a Developer's guide that covers additions and improvements made in FFv2S7. Download the latest version of the Sharicus_2S7_developer_guide from www.freedomfone.org/page/documentation
Differences between FFv2S7 and FFv2S8
- FFv2S7 runs on Ubuntu 12.04LTS. Ubuntu 12.04LTS will be supported by Ubuntu with updated drivers until 2017.
- FFv2S8 runs on Ubuntu 14.04LTS. Ubuntu 14.04LTS is Ubuntu's latest long term support release. Since this release was only made available in April 2014 there may be bugs in the operating system for some months to come. Try this version first. If Ubuntu bugs give you problems, revert to FFv2S7.
There are so many improvements we urge you to move onto either v2S7 or v2S8! Unfortunately there is no upgrade script (sorry!) so you will need to make a note of your statistics, export any important data for archive purposes and do a fresh install.
Voice menus
Voice menus enable you to create an information tree which your callers can navigate through with the aid of dialing keys on a telephone keypad. You can imagine a voice menu as a grouping of similar content which you would like your callers to access. Each content item in your menu will be linked to a unique digit on your telephone keypad.
The process of embedding voice menus within existing voice menus, which we call nesting, allows you to extend your information tree and hence provide more content to your callers.
Functionality
The administrator is able to build a variety of Voice Menus based on customised audio files and synthesized text messages called content.
A voice menu consists of:
- Menu Instructions
A set of mandatory voice prompts which include:
- Welcome message
The welcome message specifies the initial greeting that is played when a caller reaches the IVR. The welcome file will be played only once when a call is first answered by the system. An example would be "Thank you for calling ABC company"
- Instructions
The instructions file specifies the instructions the caller has to execute to listen to the menu options. This file will be played out to the caller repeatedly at various points of the call. An example would be "For issues on domestic violence, press 1; to leave a message, press 2, ...etc". You can refer to the chapter "create voice menu" to get tips on how to make your instructions efficient.
- Invalid
The invalid-sound attribute specifies the message that is played when a caller makes an invalid entry.
- Goodbye
The Goodbye message is played when a caller makes too many invalid entries or too many timeouts occur. This file is played before disconnecting the caller.
- Menu Options
A menu option can be made up of the following which your callers can select on the telephone to hear the content:
- Content
- Leave a Message
- Voice Menu

The design of a Voice Menu is illustrated above.
Designing a Menu
When creating a voice menu, the best practice is to sketch out the intended structure for how you wish users to navigate your content.
MENU 1.
WELCOME AUDIO
"Welcome to Local News FM"
INSTRUCTIONS
"To listen to info from your area, press one
To listen to global news headlines, press two
To leave us a message, press three"
CALLER PRESSES 1.
MENU 2.
INSTRUCTIONS
"To get traffic info, press one
To get local weather, press two
To return to the previous menu, press zero"
CALLER PRESSES 1.
CONTENT AUDIO
"Todays traffic...."
CALLER PRESSES 2.
CONTENT AUDIO
"Todays weather is...."
CALLER PRESSES 0.
USER RETURNS TO PREVIOUS MENU
CALLER PRESSES 2.
CONTENT AUDIO
"Todays global headlines are...."
CALLER PRESSES 3.
CONTENT AUDIO
"Please leave us a message after the tone"
INVALID AUDIO
"Oops, please enter a valid option"
GOODBYE AUDIO
"Goodbye"
Creating Content
Once you have designed the structure of your menu, it is time to create the audio files.
The audio files must be uploaded in either .mp3 or .wav format through the user interface. They should be recorded as mono, 8Khz files, and must be less than 10MB in size. Once uploaded, they can be listened to from the administration GUI via the built-in Flashplayer. Audio files can at any time be overwritten with a new audio file.
Once you have created the menu instructions, record the menu options and upload them in the content section, IVR Centre > Content > Upload.

Give your audio file a title and save.
When all audio content has been uploaded, you are now able to find it in IVR Centre -> Content.

Creating the Voice Menu
When creating an voice menu with sub menus, you must create all sub menus before creating their parent. This will become apparent when putting them together as you need to link to an existing menu.
To create a Voice Menu, follow these simple steps:
- You will need to create the menu structure at IVR Center -> Voice menus -> Create New
- Name the menu, and then assign the audio files you have just created to the four respective sections.
- Within the Menu Options select the type you wish to appear for the assigned digits.
- In the example above, we have to create MENU 2 before we create MENU 1. When creating MENU 1, we can select MENU 2 in the Voice Menu dropdown selection for digit #1. And then select the appropriate audio Content for digit #2. Finally selecting your Leave a Message for digit #3 (Please see the Leave a Message chapter on how to create your Leave a Message menu).
- Save, and you're finished!
All existing Voice Menus will now appear in IVR Center > Voice menus

Audio Files In Depth
This section helps to provide you with a bit more about the audio files within Freedom Fone, and other approaches to creating menus.
A Menu Instruction can be generated in three ways:
- Customised audio files
- Customised text to speech
- Default text to speech
Customised audio files: If the administrator associates an audio file with a message, that file will be played to the caller when she enters the voice menu.
If an audio file has been uploaded to the voice menu, it can be exported as an .mp3 file by clicking the download icon
.
Customised text to speech: If no audio file is provided for a message, but a customised text message exists, the text message will be synthesized and played to the caller.
If the voice menu includes one or more text prompts in the place of audio files AND you are NOT using a licensed copy of the default Cepstral voice, you will hear an automated voice play before each text prompt is synthesized, reminding you to buy a license. If you use your own audio files you do not need to use text to speech at all.
A license for the Allison 8 Khz voice for Linux can be bought from https://www.cepstral.com/. Once you get the license you can register the voice by running the swift executable from the command prompt as follows:
- Open a terminal window by clicking the terminal icon in the centre of the title bar at the top of your screen.
- If you are prompted to do so, enter the password you have set in the installation.
- At the prompt type
/opt/swift/bin/swift --reg-voice
- Follow the instructions to enter the details associated with your license. You will be asked for Name, Organisation and License key
Default text to speech: If neither an audio file, nor a customised text is provided, the default text will be synthesized and played to the caller.
A Menu option file can be used in one or more different Voice Menus. These files cannot be deleted if they are currently associated with a Voice Menu. The administrator can at any time add, edit or delete a Voice Menu. The administrator can create multiple Voice Menus and all can be active at the same time. Freedom Fone v.2.S offers the possibility to assign eight Menu Options to a Voice Menu. It is possible to link voice menus such that a menu option can lead to another voice menu which in turn gives more options to a caller.
Note that digits 0 and 9 are reserved for navigation.
Vox Pop
A vox pop is a short journalistic format, combining a variety of statements from ordinary people (latin: vox populi = voice of the people) about a specific topic. Statements are oral, coherent thoughts, opinions or explanations, to be understood without hearing the question. A good vox pop is informative and entertaining.
Characteristics
- Offers a variety of different voices (male/female/young/old).
- Offers a contrast of opinions (for and against).
- Overall length: 1 to 1.5 minutes; length of each statement: 5 to 15 seconds.
- In radio, the vox pop is usually combined with an interview or a report.
Purpose
- To reflect public opinion.
- To encourage people's participation.
- To provide authenticity and credibility.
- To make topics more lively and attractive.
- To overcome the gap between radio and listeners.
The question
- Should be personal (it should touch people's lives), current, relevant and immediately understandable. A question that requires explanation won't work.
- Firstly imagine what statements you might find – and what you want. Phrase the question accordingly.
Recording
- Choose the right spot: semi-crowded, relatively quiet (no unwanted noise e.g. loud cars, music, wind, planes). A place where people are at ease, not in a hurry.
- Record, keeping any loud noises behind you (turn your back toward the noise).
- Don't record your question – you don't need it. Hence aim the microphone at the interviewee right from the start.
The encounter
- Watch your body language - be self-confident and interested.
- Introduce yourself briefly: greet, mention your name, your 'station', explain – in a sentence – that you are asking people their opinion about the chosen topic, then ask your question.
- Don't comment on the person's statement whilst they are speaking ("…aha… I see… right…"). Just smile and nod encouragement.
- Don't interrupt people. When they stop talking, wait two seconds to ensure they have really finished their statement. Sometimes this encourages them to continue talking, and finally gives you the statement you were looking for.
- Re-phrase your question if necessary – but only change some words, not the topic.
- Keep recordings short and snappy.
- Don't ask interviewees for their names – they need to remain anonymous.
- Thank the interviewees for their participation.
Editing
- Choose only interesting, audible statements in good recording quality that serve the goal you want to achieve with the vox pop.
- Choose a variety of 5-7 male/female, young/old, for/against, long/short statements.
- Choose a strong start and end for the vox pop. The first one has to be an attractive, ear-catching statement. The last one is the one the listener will remember.
What does Freedom Fone do?
Freedom Fone allows anyone with a phone to access or contribute information on a specific issue 24 hours a day and seven days a week. It takes advantage of audio and text to address language and literacy barriers when reaching out to marginalised audiences that don't have access to other media. No internet access is required by either you or your audience for this.
Freedom Fone uses interactive voice menus to deliver information to and record information from a caller. You will be familiar with this kind of menu already: "press 1 to access your account, press 2 to speak to a representative, press 3 to record a message...". We all sometimes have to deal with this kind of system when we dial a number to top up the credit on our mobile phone account, or to talk to a support person, etc.
Freedom Fone enables you to design your own interactive menus to:
- Share audio information with your audience; this audio information can take many forms including voice menu (press 1, press 2, etc.), educational dramas, short news items, or even a song!
- Organise a poll to enable your audience to vote on an issue using their phone;
- Collect SMSs from your audience - these might be updates about specific news events, alerts or similar time critical information;
- Get your audience to leave audio messages to share their opinion on a particular topic or make reports in their own language.
There are no geographical limitations to Freedom Fone. In fact it can be used and deployed in all countries where there is mobile network coverage, and content can be recorded in any language - even multiple languages, simultaneously.
In addition to ordinary mobile phones, your callers can use landlines and internet-based phones to access the service. This means that Freedom Fone can receive and deliver crucial information via mobile phones or landlines in situations facing power constraints or where the Internet access is limited or interrupted.
Freedom Fone provides an installer that automates much of the setup, empowering a non-technical user to independently set up a sophisticated telephony server in under 30mins.
Once you're set up, an easy graphical user interface lets you control everything you want to do through a simple 'dashboard'.
Please note: Freedom Fone also has some security features but please be aware that all phones and telephony services have security issues. We have provided chapters in this book that cover this issue from different perspectives. If security is an issue for you or your callers please read this material.
Working with Audio and Freedom Fone
Freedom Fone has been designed for use across telephone networks. This introduces a number of issues that users must be aware of when creating audio files for the platform.
Telephony infrastructure transmits audio in a low quality format. This means that the audio content we create should be simple, easy to understand and created to specific technical specifications.
Since content is accessed by calling the phone numbers connected to a Freedom Fone server, playback duration will be directly related to the cost of calling. Clarity and brevity will be valued by most callers.
Working with Voice Messages
Freedom Fone's Leave-a-message (LAM) functionality allows callers to leave a voice message with your service (for detailed information refer to the chapter Leave a message in the Freedom Fone User and Advocacy Guide).
Callers’ audio messages can be titled, tagged, categorised and rated. They can also be archived if required – in message edit view the status field can be used for this purpose. Each audio message can be exported as an .mp3 file using the download icon
.
There are many ways to make use of this feedback:
Always respond to feedback when you are required to do so - this will build caller loyalty and a positive perception of your service. Using the information you receive, acting on it and informing your audience is the single most important aspect of a successful LAM deployment.
If using Freedom Fone in conjunction with radio, you can re-broadcast the feedback you receive. Be sure to choose messages that are clear and audible. You may want to choose messages that are varied in opinion and representative of your audience.
You can choose to edit the messages you receive to make a vox pop around a particular topic (refer to the chapter on Vox Pops). Your audience can then call in and access the vox pops via the IVR.
You can choose to edit the messages you receive to create a podcast for your website.